Всё об автозвуке

Вернуться   Всё об автозвуке > Новичкам > Бюджетный автозвук и песочница.
Регистрация Новые сообщения Правила форума Справка Сообщество Календарь Поиск

Важная информация

Бюджетный автозвук и песочница. Раздел для новичков и тех, кто хочет пострроить простенькую аудиосистему с минимальными затратами.

Ответ
 
Опции темы Опции просмотра
Старый 29.04.2010, 19:00   #81
Каток
Старейшина
 
Аватар для Каток
 
Регистрация: 16.03.2009
Адрес: Киев
Сообщений: 2,301
Вы сказали Спасибо: 306
Поблагодарили 565 раз(а) в 236 сообщениях
Репутация: 1023
По умолчанию

Цитата:
Сообщение от максимус Посмотреть сообщение
У альпайнов есть вариант но не бюджетный .Покупаешь дополнительный блок и цепляешь к аппарату и есть возможность слушать музыку с memory stick или флэшки
по нашему, но только в формате МП3 если не ошибаюсь.Хард драйв тоже цепляется его голова видит как ченджер если не ошибаюсь . Что то есть сейчас в продаже .
Да, приблуда есть. А Вы не выясняли, где стоит декодер, поддерживается ли что-то кроме МП3 и кто в этой связке переводит цифру в аналог: ЦАПы самого ГУ или ЦАПы приблуды? Если ЦАПы приблуды, то какого уровня они там стоят? копеешные или что-то, о чём можно говорить?
Каток вне форума   Ответить с цитированием Вверх
Старый 29.04.2010, 19:16   #82
Lambert
 
Аватар для Lambert
 
Регистрация: 11.11.2007
Адрес: Kyiv
Возраст: 45
Сообщений: 487
Вы сказали Спасибо: 10
Поблагодарили 19 раз(а) в 16 сообщениях
Репутация: 22
Отправить сообщение для Lambert с помощью ICQ
По умолчанию

Цитата:
Сообщение от Каток Посмотреть сообщение
Да, приблуда есть. А Вы не выясняли, где стоит декодер, поддерживается ли что-то кроме МП3 и кто в этой связке переводит цифру в аналог: ЦАПы самого ГУ или ЦАПы приблуды? Если ЦАПы приблуды, то какого уровня они там стоят? копеешные или что-то, о чём можно говорить?
У алпайнов по Ai-Net передается цифра. Соотв. приблуда читает флешку и отдает подготовленный поток на ГУ. Цифроаналоговое преобразование выполняется уже там
Lambert вне форума   Ответить с цитированием Вверх
Старый 30.04.2010, 03:43   #83
Arrt
Старейшина
 
Аватар для Arrt
 
Регистрация: 12.03.2007
Адрес: Киев
Возраст: 58
Сообщений: 1,367
Вы сказали Спасибо: 18
Поблагодарили 212 раз(а) в 111 сообщениях
Репутация: 347
По умолчанию

Цитата:
Сообщение от Lambert Посмотреть сообщение
У алпайнов по Ai-Net передается цифра. Соотв. приблуда читает флешку и отдает подготовленный поток на ГУ. Цифроаналоговое преобразование выполняется уже там
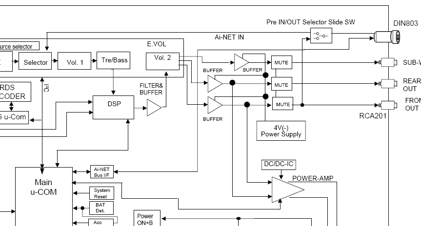
Ребята! Ну опять те же грабли.

2 Lambert ну у тебя же есть Альпайновские схемы - посмотри как заходит Ai-Net. В цифре только УПРАВЛЕНИЕ. Звук идет в аналоге, мало того коммутируется там же где и звук от радио, потом через АЦП попадает в звуковой процессор.
У того же Статуса для передачи звука в цифре стоит отдельный разъем по коаксиальный кабель.

Придется ещё раз заливать картинку.
Миниатюры
Нажмите на изображение для увеличения
Название: ai-net.jpg
Просмотров: 1117
Размер:	111.8 Кб
ID:	1813  
Arrt вне форума   Ответить с цитированием Вверх
Старый 30.04.2010, 19:38   #84
Lambert
 
Аватар для Lambert
 
Регистрация: 11.11.2007
Адрес: Kyiv
Возраст: 45
Сообщений: 487
Вы сказали Спасибо: 10
Поблагодарили 19 раз(а) в 16 сообщениях
Репутация: 22
Отправить сообщение для Lambert с помощью ICQ
По умолчанию

Цитата:
Сообщение от Arrt Посмотреть сообщение
В цифре только УПРАВЛЕНИЕ. Звук идет в аналоге
ммм.. разве?
поэкспериментирую еще раз
Помнится, когда-то тыкался осциллом на шину в 7998 - нигде аналога не нашел
Видимо, либо напутал либо плохо смотрел.
Тады хреново, от чейнджера к голове тянуть звук плохоньким кобельком через весь салон

А как же тогда с подключением внешнего процессора (того же PXA-H100) по аинету? Неужто двойное преобразование?

Последний раз редактировалось Lambert; 30.04.2010 в 19:54.
Lambert вне форума   Ответить с цитированием Вверх
Старый 30.04.2010, 22:17   #85
Каток
Старейшина
 
Аватар для Каток
 
Регистрация: 16.03.2009
Адрес: Киев
Сообщений: 2,301
Вы сказали Спасибо: 306
Поблагодарили 565 раз(а) в 236 сообщениях
Репутация: 1023
По умолчанию

Цитата:
Сообщение от Lambert Посмотреть сообщение
.....
А как же тогда с подключением внешнего процессора (того же PXA-H100) по аинету? Неужто двойное преобразование?
Дык, в том-то же ж и дело...
И Клара с двойным преобразованием, и у Пионеров звук в аналог сама приставка цифру переводит своими хреновенькими ЦАПами.
Прям заговор международной буржуазии какой-то...

По-моему, один Дживис только "по-честному" цифру в ГУ заводит.
Каток вне форума   Ответить с цитированием Вверх
Старый 01.05.2010, 00:25   #86
Lambert
 
Аватар для Lambert
 
Регистрация: 11.11.2007
Адрес: Kyiv
Возраст: 45
Сообщений: 487
Вы сказали Спасибо: 10
Поблагодарили 19 раз(а) в 16 сообщениях
Репутация: 22
Отправить сообщение для Lambert с помощью ICQ
По умолчанию

Totally shit
Lambert вне форума   Ответить с цитированием Вверх
Старый 19.07.2010, 18:34   #87
idaves
 
Аватар для idaves
 
Регистрация: 16.07.2010
Адрес: Киев
Сообщений: 21
Вы сказали Спасибо: 12
Поблагодарили 0 раз(а) в 0 сообщениях
Репутация: 0
По умолчанию

Так что купил то???в итоге какой выбрал и как оно играет ??
idaves вне форума   Ответить с цитированием Вверх
Старый 19.07.2010, 18:58   #88
Suhodol
Старейшина
 
Аватар для Suhodol
 
Регистрация: 01.07.2008
Адрес: Днепропетровск
Возраст: 53
Сообщений: 3,316
Вы сказали Спасибо: 106
Поблагодарили 155 раз(а) в 110 сообщениях
Репутация: 229
Отправить сообщение для Suhodol с помощью Skype™
По умолчанию

Цитата:
Сообщение от Arrt Посмотреть сообщение
Ребята! Ну опять те же грабли.

2 Lambert ну у тебя же есть Альпайновские схемы - посмотри как заходит Ai-Net. В цифре только УПРАВЛЕНИЕ. Звук идет в аналоге, мало того коммутируется там же где и звук от радио, потом через АЦП попадает в звуковой процессор.
У того же Статуса для передачи звука в цифре стоит отдельный разъем по коаксиальный кабель.

Придется ещё раз заливать картинку.
Все правильно, в Ai-Net звук в аналоге.
Suhodol вне форума   Ответить с цитированием Вверх
Старый 23.07.2010, 10:06   #89
Meridian
 
Аватар для Meridian
 
Регистрация: 19.01.2010
Адрес: Donetsk
Возраст: 44
Сообщений: 590
Вы сказали Спасибо: 30
Поблагодарили 11 раз(а) в 9 сообщениях
Репутация: 84
По умолчанию

Я уже вроде писал. С Пионера 6050 перешел на Сони 700-ю. Разница колоссальная. С Сони перешел на Альп 9855. Разница далеко не такая существенная. Рекомендую оба ГУ.
Meridian вне форума   Ответить с цитированием Вверх
Старый 05.09.2010, 18:12   #90
Shenk2008
 
Аватар для Shenk2008
 
Регистрация: 05.09.2010
Адрес: kiev
Сообщений: 20
Вы сказали Спасибо: 0
Поблагодарили 0 раз(а) в 0 сообщениях
Репутация: 0
По умолчанию

Читал темку, созрел вопрос нащет формата, скажите, если взять к примеру трек мп3шный, и записать его на болванку через неро, выбрать сд-музыкальный, там где щитаеться не по мб а по времени там 80 мин музыки - это будет полноценный сд, или качество будет страдать из-за исходного пережатого файла ? если будет страдать, то как добыть и записать добротную запись СД, кроме как купить лицензию ?
Shenk2008 вне форума   Ответить с цитированием Вверх
Старый 05.09.2010, 19:12   #91
Alex_S
 
Аватар для Alex_S
 
Регистрация: 24.04.2009
Адрес: Одесса-мама
Возраст: 45
Сообщений: 191
Вы сказали Спасибо: 22
Поблагодарили 2 раз(а) в 2 сообщениях
Репутация: 10
Отправить сообщение для Alex_S с помощью ICQ
По умолчанию

Цитата
Сообщение от Shenk2008 Посмотреть сообщение
Читал темку, созрел вопрос нащет формата, скажите, если взять к примеру трек мп3шный, и записать его на болванку через неро, выбрать сд-музыкальный, там где щитаеться не по мб а по времени там 80 мин музыки - это будет полноценный сд, или качество будет страдать из-за исходного пережатого файла ? если будет страдать, то как добыть и записать добротную запись СД, кроме как купить лицензию ?
Торренты тебе в помощь!
Alex_S вне форума   Ответить с цитированием Вверх
Старый 05.09.2010, 20:33   #92
Cobox
Штырлиц
 
Аватар для Cobox
 
Регистрация: 09.04.2007
Адрес: Ирпень
Сообщений: 4,912
Вы сказали Спасибо: 136
Поблагодарили 355 раз(а) в 191 сообщениях
Репутация: 673
По умолчанию

Цитата
Сообщение от Shenk2008 Посмотреть сообщение
Читал темку, созрел вопрос нащет формата, скажите, если взять к примеру трек мп3шный, и записать его на болванку через неро, выбрать сд-музыкальный, там где щитаеться не по мб а по времени там 80 мин музыки - это будет полноценный сд, или качество будет страдать из-за исходного пережатого файла ? если будет страдать, то как добыть и записать добротную запись СД, кроме как купить лицензию ?
Если постричься на лысо, а потом из постриженных волос сделать парик и одеть его потом на лысую голову, будет ли страдать моя прическа? если будет, то как добыть и сделать прическу, кроме как отрастить нормальные волосы и пойти к парикмахеру?
Cobox вне форума   Ответить с цитированием Вверх
Старый 05.09.2010, 21:22   #93
Suhodol
Старейшина
 
Аватар для Suhodol
 
Регистрация: 01.07.2008
Адрес: Днепропетровск
Возраст: 53
Сообщений: 3,316
Вы сказали Спасибо: 106
Поблагодарили 155 раз(а) в 110 сообщениях
Репутация: 229
Отправить сообщение для Suhodol с помощью Skype™
По умолчанию

Цитата:
Сообщение от Alex_S Посмотреть сообщение
Торренты тебе в помощь!
Suhodol вне форума   Ответить с цитированием Вверх
Старый 05.09.2010, 23:02   #94
Shenk2008
 
Аватар для Shenk2008
 
Регистрация: 05.09.2010
Адрес: kiev
Сообщений: 20
Вы сказали Спасибо: 0
Поблагодарили 0 раз(а) в 0 сообщениях
Репутация: 0
По умолчанию

в каком формате качать нужно?
Shenk2008 вне форума   Ответить с цитированием Вверх
Старый 05.09.2010, 23:09   #95
bm4egg
 
Аватар для bm4egg
 
Регистрация: 18.11.2009
Адрес: Харьков
Возраст: 34
Сообщений: 589
Вы сказали Спасибо: 59
Поблагодарили 34 раз(а) в 33 сообщениях
Репутация: 64
По умолчанию

Flac,ape,m4a,waw...
bm4egg вне форума   Ответить с цитированием Вверх
Старый 06.09.2010, 12:33   #96
Shenk2008
 
Аватар для Shenk2008
 
Регистрация: 05.09.2010
Адрес: kiev
Сообщений: 20
Вы сказали Спасибо: 0
Поблагодарили 0 раз(а) в 0 сообщениях
Репутация: 0
По умолчанию

Цитата:
Сообщение от bm4egg Посмотреть сообщение
Flac,ape,m4a,waw...
а в сд дисках лицензионных какой формат Falc?
Shenk2008 вне форума   Ответить с цитированием Вверх
Старый 06.09.2010, 13:50   #97
Alex_S
 
Аватар для Alex_S
 
Регистрация: 24.04.2009
Адрес: Одесса-мама
Возраст: 45
Сообщений: 191
Вы сказали Спасибо: 22
Поблагодарили 2 раз(а) в 2 сообщениях
Репутация: 10
Отправить сообщение для Alex_S с помощью ICQ
По умолчанию

Цитата
Сообщение от Shenk2008 Посмотреть сообщение
а в сд дисках лицензионных какой формат Falc?
На СД дисках идет несжатое аудио. Т.е. формат CD-DA
А вот в инете - в основном сжатые. А отсюда и куча форматов. Но качать имеет смысл только лосслес форматы - .ape, .m4a, .flac, .vw, .wav (несжатый).
Alex_S вне форума   Ответить с цитированием Вверх
Старый 06.09.2010, 15:42   #98
bm4egg
 
Аватар для bm4egg
 
Регистрация: 18.11.2009
Адрес: Харьков
Возраст: 34
Сообщений: 589
Вы сказали Спасибо: 59
Поблагодарили 34 раз(а) в 33 сообщениях
Репутация: 64
По умолчанию

Ну чтоб не создавать отдельную тему спрошу тут! Если взять скажем альп два9861 там есть оптика, она работает только при подключении алповских процев и усилителей или можно принудительно звук гнать в обход ЦАП скажем на аудисон бит ван?
bm4egg вне форума   Ответить с цитированием Вверх
Старый 06.09.2010, 22:30   #99
Mixagolf1
 
Аватар для Mixagolf1
 
Регистрация: 22.06.2008
Адрес: Украина
Возраст: 49
Сообщений: 101
Вы сказали Спасибо: 1
Поблагодарили 4 раз(а) в 4 сообщениях
Репутация: 20
По умолчанию

Цитата:
Сообщение от bm4egg Посмотреть сообщение
Ну чтоб не создавать отдельную тему спрошу тут! Если взять скажем альп два9861 там есть оптика, она работает только при подключении алповских процев и усилителей или можно принудительно звук гнать в обход ЦАП скажем на аудисон бит ван?
Можно!
Mixagolf1 вне форума   Ответить с цитированием Вверх
Старый 06.09.2010, 23:03   #100
Каток
Старейшина
 
Аватар для Каток
 
Регистрация: 16.03.2009
Адрес: Киев
Сообщений: 2,301
Вы сказали Спасибо: 306
Поблагодарили 565 раз(а) в 236 сообщениях
Репутация: 1023
По умолчанию

Цитата
Сообщение от Shenk2008 Посмотреть сообщение
а в сд дисках лицензионных какой формат Falc?
На CD-DA дисках (обычные аудио-диски) информация представлена в виде 16-битного потока отсчетов с частотой 44100Гц с кодово-импульсной модуляцией (Pulse-Code Modulation, PCM). Обычный wav-файл содержит в себе именно такой поток, бит в бит, или "тютелька в тютельку".

Недостаток такого потока отсчетов - довольно большой размер. Умные люди (в данном случае программисты) придумали упаковать wav архиватором без потерь (допустим, вроде zip), и назвали это flac. Другие не менее умные люди в пику первым упаковали wav другим архиватором (например, вроде rar) и назвали это ape.

Flac и ape можно воспроизводить тремя способами:
.: 1.) если плеер поддерживает ape или flac, то он извлекает из них wav на лету, незаметно для Вас.
.: 2.) если плеер не поддерживает эти форматы, wav можно распаковать предварительно на компьютере, извлечь wav с помощью программ-декодеров и подсунуть плееру распакованный несжатый поток.
(Способы 1 и 2 обеспечивают максимально качественное воспроизведение, без потерь. Они способны обеспечить качество звучания идентичное диску CD-DA.)
.: 3.) Если плеер не понимает ни первый, ни второй способ, остается либо упаковать извлеченный wav в формат mp3 (c потерями качества звучания), либо поменять плеер.

Последний раз редактировалось Каток; 06.09.2010 в 23:10.
Каток вне форума   Ответить с цитированием Вверх
Ответ


Здесь присутствуют: 1 (пользователей: 0 , гостей: 1)
 

Ваши права в разделе
Вы не можете создавать новые темы
Вы не можете отвечать в темах
Вы не можете прикреплять вложения
Вы не можете редактировать свои сообщения

BB коды Вкл.
Смайлы Вкл.
[IMG] код Вкл.
HTML код Выкл.

Быстрый переход

Похожие темы
Тема Автор Раздел Ответов Последнее сообщение
Как настроить процессорные задержки по линейке. Arrt Бюджетный автозвук и песочница. 87 20.07.2019 11:00
USB HDD, lossless и другие умные слова... Каток Практика по SQ 324 19.10.2012 12:13
DLS T25 vs Carpower DT-284 или вообще другие? kelish Практика по SQ 80 12.03.2010 16:49
Куплю мидбасы DLS IRIDIUM 6i (новые, б/у), или другие VlaBer Куплю 3 09.07.2009 10:02


Текущее время: 05:11. Часовой пояс GMT +2.


Перевод: zCarot
autozvuk.org ©