Всё об автозвуке

Вернуться   Всё об автозвуке > Высшая лига Sound Quality (натуральный и красивый звук) > Практика по SQ
Регистрация Новые сообщения Правила форума Справка Сообщество Календарь Поиск

Важная информация

Практика по SQ Головные устройства, акустика, кроссоверы, процессоры и много-много других страшных слов

Ответ
 
Опции темы Опции просмотра
Старый 02.11.2010, 15:06   #41
Suhodol
Старейшина
 
Аватар для Suhodol
 
Регистрация: 01.07.2008
Адрес: Днепропетровск
Возраст: 53
Сообщений: 3,316
Вы сказали Спасибо: 106
Поблагодарили 155 раз(а) в 110 сообщениях
Репутация: 229
Отправить сообщение для Suhodol с помощью Skype™
По умолчанию

Цитата
Сообщение от vvv Посмотреть сообщение
если о вторых - то они ничем не отличаются от пассивных.
2. почему никто не понимает что переплюсовав один динамик относительно другого мы получаем красивую фчх на стыке (в пределах 1 октавы, 1/2 октавы вниз от частоты раздела и 1/2 вверх) и при этом разрываем фчх выше и ниже этой самой 1 октавы.
я предвижу возражение: а там сигнал от второго излучателя ослаблен на 12дб.
и что? предлагаю замешать 2 сигнала (фаза по уровню 0, противофаза по уровню -12) и послушать.
Suhodol вне форума   Ответить с цитированием Вверх
Старый 02.11.2010, 15:26   #42
N 16
 
Аватар для N 16
 
Регистрация: 11.03.2009
Адрес: Киев
Сообщений: 299
Вы сказали Спасибо: 12
Поблагодарили 9 раз(а) в 7 сообщениях
Репутация: 35
По умолчанию

Цитата
Сообщение от N 16 Посмотреть сообщение
Спрошу по другому, - сколько сантиметров или милисекунд от того как импульс пошол от 0,000 вверх и вернулся вниз до 0,000 ?
Спасибо за подсказку! внимательнее посмотрел тему, - вродебы полупериод равен 5 мск, или это "от фонаря" и полупериод может быть другой длины?
Тоесть вместо реверса фазы вносим задержку 5 мск. и полупериоды совпали-сфазировались?
N 16 вне форума   Ответить с цитированием Вверх
Старый 02.11.2010, 15:32   #43
vvv
Готов поспорить
 
Аватар для vvv
 
Регистрация: 19.05.2008
Адрес: Минск
Сообщений: 2,504
Вы сказали Спасибо: 15
Поблагодарили 99 раз(а) в 61 сообщениях
Репутация: 229
По умолчанию

нет конечно.
точнее да, если есть уверенность что конкретная пара динамиков будет играть 1 единственную частоту, например 100Гц
vvv вне форума   Ответить с цитированием Вверх
Старый 02.11.2010, 16:04   #44
Вячеслав Меркулов
Старейшина
 
Аватар для Вячеслав Меркулов
 
Регистрация: 04.03.2010
Адрес: г. Озёрск Челябинской обл.
Возраст: 67
Сообщений: 645
Вы сказали Спасибо: 40
Поблагодарили 103 раз(а) в 79 сообщениях
Репутация: 83
По умолчанию

Цитата
Сообщение от vvv Посмотреть сообщение
2. почему никто не понимает что переплюсовав один динамик относительно другого мы получаем красивую фчх на стыке (в пределах 1 октавы, 1/2 октавы вниз от частоты раздела и 1/2 вверх) и при этом разрываем фчх выше и ниже этой самой 1 октавы.
я предвижу возражение: а там сигнал от второго излучателя ослаблен на 12дб.
и что? предлагаю замешать 2 сигнала (фаза по уровню 0, противофаза по уровню -12) и послушать.
Допустим, что получено идеальное согласование фронтов волн от двух излучателей на частоте сопряжения...
При этом, если двинуться по частоте вверх (от частоты сопряжения), то будет "накапливаться" рассогласование фронтов волн от излучателей и одновременно снижатся уровень низкочастотного излучателя...
При движении вниз сработает тот же механизм, но будет снижатся уровень высокочастотного излучателя...
Можно такое согласование назвать "сфазированным"?
Вячеслав Меркулов вне форума   Ответить с цитированием Вверх
Старый 02.11.2010, 16:06   #45
Cobox
Штырлиц
 
Аватар для Cobox
 
Регистрация: 09.04.2007
Адрес: Ирпень
Сообщений: 4,912
Вы сказали Спасибо: 136
Поблагодарили 355 раз(а) в 191 сообщениях
Репутация: 673
По умолчанию

Цитата:
Сообщение от Вячеслав Меркулов Посмотреть сообщение
Допустим, что получено идеальное согласование фронтов волн от двух излучателей на частоте сопряжения...
При этом, если двинуться по частоте вверх (от частоты сопряжения), то будет "накапливаться" рассогласование фронтов волн от излучателей и одновременно снижатся уровень низкочастотного излучателя...
При движении вниз сработает тот же механизм, но будет снижатся уровень высокочастотного излучателя...
Можно такое согласование назвать "сфазированным"?
интересный вопрос!
Cobox вне форума   Ответить с цитированием Вверх
Старый 02.11.2010, 18:09   #46
SOVA
Старейшина
 
Аватар для SOVA
 
Регистрация: 21.09.2007
Адрес: Киев
Возраст: 57
Сообщений: 1,446
Вы сказали Спасибо: 128
Поблагодарили 422 раз(а) в 191 сообщениях
Репутация: 628
По умолчанию

Цитата
Сообщение от vvv Посмотреть сообщение
отвечу сразу на 4, потому что этот пункт не вызывает сомнения: динамики подбирать надо, в случчае быстрый/медленный (например изодинамика сч/обычный мид) никакой переворот не поможет, каша будет по любому.
Вот здесь тоже заблуждение. Динамики не спеваются по характеру импульсного отклика и по спектральному балансу, а не по быстрый - медленный. Как вы сделаете мид таким же быстрым, как и твиттер, если у него полоса частот на две октавы ниже? Подумайте.

Цитата
Сообщение от vvv Посмотреть сообщение
сообственно вопросы:
1. о каких активных фильтрах идет речь? в цифре или в аналоге?
если о первых - то никакого поворотва фазы нет.
если о вторых - то они ничем не отличаются от пассивных.
Цифровые КИХ и БИХ фильтры ничем не отличаются от аналоговых и крутят фазу также.
Вот программа фильтра Баттерворта второго порядка на 100 Гц при частоте 44100Гц от Фильтр Солюшнз:
---
[I]float DigFil(invar, initval, setic)
float invar, initval; int setic;
/************************************************** ****************************/
/* Filter Solutions Version 9.0 Nuhertz Technologies, L.L.C. */
/* 2nd Order Low Pass Butterworth */
/* Bilinear Transformation with Prewarping */
/* Sample Frequency = 44.10 KHz */
/* Parallel Form */
/* Arithmetic Precision = 4 Digits */
/* */
/* Pass Band Frequency = 100.0 Hz */
/* */
/************************************************** ****************************/
/* */
/* Input Variable Definitions: */
/* Inputs: */
/* invar float The input to the filter */
/* initvar float The initial value of the filter */
/* setic int 1 to initialize the filter to the value of initvar */
/* */
/* There is no requirement to ever initialize the filter. */
/* The default initialization is zero when the filter is first called */
/* */
/************************************************** ****************************/
/* */
/* This software is automatically generated by Filter Solutions. There are */
/* no restrictions from Nuhertz Technologies, L.L.C. regarding the use and */
/* distributions of this software. */
/* */
/************************************************** ****************************/

{
float sumnum, sumden; int i, j;
static float delay[1][3] = {
{0.0,0.0,0.0}
};
static int znumor[1] = {1};
static float znum[1][2] = {
{1.002e-06,2.e-04}
};
static int zdenor[1] = {2};
static float zden[1][2] = {
{.9801,-1.98}
};
if (setic==1){
for (j=0;j<=2;j++) delay[0][j] = 4976.0*initval;
return initval;
}
else{
sumnum = 5.024e-05*invar;
for (i=0;i<=0;i++){
sumden=0.0;
for (j=0;j<=1;j++){
delay[i][j] = delay[i][j+1];
sumden += delay[i][j]*zden[i][j];
sumnum += delay[i][j]*znum[i][j];
}
delay[2] = (invar-sumden);
}
return sumnum;
}
}

---
Она выдаёт такие же ФЧХ и АЧХ, как и пассивный фильтр до 20кГц.
Впрочем, вопрос качества и количества цифровых фильтров остаётся открытым до практических замеров. Может Куряка поможет?
Впрочем, у Бит Вана фильтры обозначены прямо: Линквитц и Баттерворт.

Цитата
Сообщение от vvv Посмотреть сообщение
2. почему никто не понимает что переплюсовав один динамик относительно другого мы получаем красивую фчх на стыке (в пределах 1 октавы, 1/2 октавы вниз от частоты раздела и 1/2 вверх) и при этом разрываем фчх выше и ниже этой самой 1 октавы.
Ничего мы не разрываем, графики приводились в разделе "Фильтр второго порядка Линквица - Рили". Вы вообще, внимательно читаете выкладки?
SOVA вне форума   Ответить с цитированием Вверх
Старый 02.11.2010, 18:47   #47
Куряка
Старейшина
 
Аватар для Куряка
 
Регистрация: 30.03.2009
Адрес: Днепропетровск
Возраст: 62
Сообщений: 2,269
Вы сказали Спасибо: 157
Поблагодарили 213 раз(а) в 103 сообщениях
Репутация: 339
По умолчанию

Илья , а можно увидеть модель, на основании которой у тебя получились такие красивые графики?
Первый раз эти графики я увидел в статье у И. Алдошиной и С.Никитина в "Аудиомагазине" где-то в 2000г. Очень долго, я сам, пользуясь выводами Алдошиной , в которых говорилось, что при использовании фильтров нечётных порядков нужно соседние полосы согласовывать в фазе , а при использовании чётных порядков фильтров соседних полос необходимо их переполюсовывать. Года два , после прочтения этой статьи,я , в полной уверенности в непогрешимости выводов Великой И.Алдошиной крутил соседние полосы в противофазе на фильтрах Рейли. Уж больно заворожили меня эти красивые графики. Но чёто всё не получалось. Особенно явная зависимость измененения тембра от громкости звучания.Но я всё думал, что вот-вот, и я смогу дорасти до понимания этой проблемы Алдошиной, и будет мне счастье. Но удовлетворения не наступало.Раздвижки по частоте, небольшые сдвиги фаз при помощи временных, перехлёсты частот, стыковка частот встык - всё не так.
Потом , уже через пару лет, перечитывая в очередной раз эту статью уже наконецто бросилось в глаза следующие П.С. от Алдошиной:
1. Существуют разные алгоритмы оптимизации при проектировании фильтров , как-то, оптимизация по ровной АЧХ, оптимизация по качественной импульсной характеристике системы и др., кому как нравится.
Как раз метода описанная Алдошиной и тобой в этой статье, является оптимизацией по ровной АЧХ.
2. Она же в той статье пишет, что её метода не является панацеей , потому что не всем нравится звук переполюсованных динамиков, и такая настройка фильтров хороша, когда музыкальный сигнал непрерывен, к примеру, органные звуки, или звуки скрипки. Но удар барабана , щипок струны, оркестровое тутти эти фильтры воспроизводят плохо. Нет атаки.Вяло и грязно. И это отмечают многие эксперты-звуковики( слова Алдошиной). И здесь я поверил ей снова, уже основательно. Потому что я это я слышал лично, два года верой и правдой пытаясь получить звук из переполюсованных соседних полос.
3. Там же алдошина пишет, что эти графики хороши для идеальных излучателей( и наверное однотипных- добавлю от себя). Теория - теорией, а практика -практикой.

Потому и спрашиваю. Учитывал ли ты в своей модели, то что саб, мид и твитер имеют разные эквивалентные схемы.? Учитывал,что динамики на разных расстояниях?
Для теории это интересно, но как это использовать, не имея эквивалентных схем реальных динамиков ?

И чёт меня сомнение берёт, что в мозгу фазы двух сигналов сложатся так,как ты их изобразил на графиках. На резисторе, на выходе операционнников - согласен. Как воспримут это уши - не понятно.

П.С. Может у кого есть эта статья Алдошиной? Мой экземпляр на бумаге утерян. А в интернете не нахожу.

Последний раз редактировалось Куряка; 02.11.2010 в 18:53.
Куряка вне форума   Ответить с цитированием Вверх
Старый 02.11.2010, 19:35   #48
Каток
Старейшина
 
Аватар для Каток
 
Регистрация: 16.03.2009
Адрес: Киев
Сообщений: 2,301
Вы сказали Спасибо: 306
Поблагодарили 565 раз(а) в 236 сообщениях
Репутация: 1023
По умолчанию

Цитата:
Сообщение от Вячеслав Меркулов Посмотреть сообщение
Допустим, что получено идеальное согласование фронтов волн от двух излучателей на частоте сопряжения...
При этом, если двинуться по частоте вверх (от частоты сопряжения), то будет "накапливаться" рассогласование фронтов волн от излучателей и одновременно снижатся уровень низкочастотного излучателя...
При движении вниз сработает тот же механизм, но будет снижатся уровень высокочастотного излучателя...
Можно такое согласование назвать "сфазированным"?
Да, можно.
Психоакустика говорит, что слух наиболее чувствителен к резким поворотам фазы, тогда как плавный её "уход" проходит незамеченным.
Поэтому борьба за фазировку излучателей имеет смысл на частоте раздела и около неё, в зоне совместной работы полосовых излучателей.
Каток вне форума   Ответить с цитированием Вверх
Старый 02.11.2010, 19:52   #49
SOVA
Старейшина
 
Аватар для SOVA
 
Регистрация: 21.09.2007
Адрес: Киев
Возраст: 57
Сообщений: 1,446
Вы сказали Спасибо: 128
Поблагодарили 422 раз(а) в 191 сообщениях
Репутация: 628
По умолчанию

Цитата:
Сообщение от Куряка Посмотреть сообщение
Илья , а можно увидеть модель, на основании которой у тебя получились такие красивые графики?
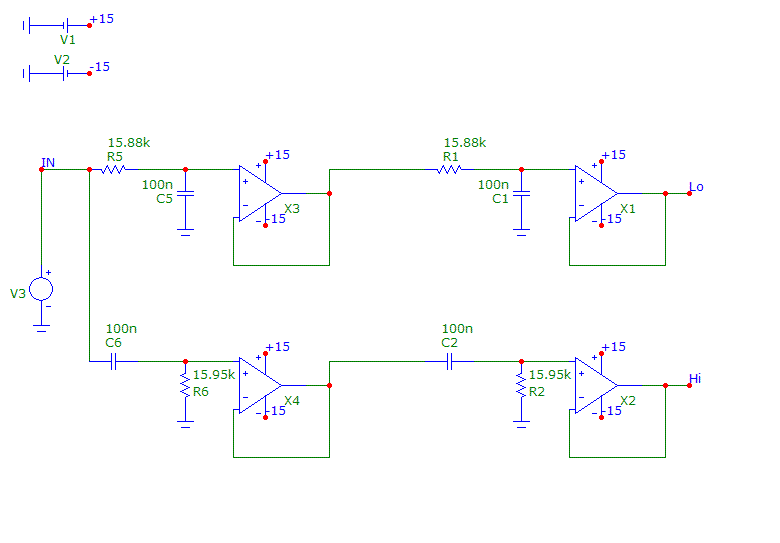
Модель активного фильтра очень проста. Вот схема:
Нажмите на изображение для увеличения
Название: Пример16.GIF
Просмотров: 10169
Размер:	8.9 Кб
ID:	4390

Цитата:
Сообщение от Куряка Посмотреть сообщение
1. Существуют разные алгоритмы оптимизации при проектировании фильтров , как-то, оптимизация по ровной АЧХ, оптимизация по качественной импульсной характеристике системы и др., кому как нравится.
Как раз метода описанная Алдошиной и тобой в этой статье, является оптимизацией по ровной АЧХ.
2. Она же в той статье пишет, что её метода не является панацеей , потому что не всем нравится звук переполюсованных динамиков, и такая настройка фильтров хороша, когда музыкальный сигнал непрерывен, к примеру, органные звуки, или звуки скрипки.
Я не Алдошина, чтобы разрабатывать типы фильтров, а практик, использующий готовые инструменты, поэтому будем исследовать разные подходы фильтрации сигналов. Надеюсь, найдем оптимальный вариант. Давай в студию новые типы фильтров!

Надеюсь, в конце недели будут практические измерения всепропускающего фильтра, который по слухам, не крутит фазу.

Цитата:
Сообщение от Куряка Посмотреть сообщение
Потому и спрашиваю. Учитывал ли ты в своей модели, то что саб, мид и твиттер имеют разные эквивалентные схемы.? Учитывал,что динамики на разных расстояниях?
Разное расстояние до динамиков должно компенсироваться цифровым процессором задержек. Я исследую вариант идеально согласованных динамиков как образец, к которому следует стремиться при настройке реальных систем с активной фильтрацией и поканальным усилением.
SOVA вне форума   Ответить с цитированием Вверх
Старый 02.11.2010, 22:15   #50
vvv
Готов поспорить
 
Аватар для vvv
 
Регистрация: 19.05.2008
Адрес: Минск
Сообщений: 2,504
Вы сказали Спасибо: 15
Поблагодарили 99 раз(а) в 61 сообщениях
Репутация: 229
По умолчанию

Цитата:
Сообщение от SOVA Посмотреть сообщение
Вот здесь тоже заблуждение. Динамики не спеваются по характеру импульсного отклика и по спектральному балансу, а не по быстрый - медленный. Как вы сделаете мид таким же быстрым, как и твиттер, если у него полоса частот на две октавы ниже? Подумайте.
мы немножко о разном. Вы опереируете цифрами и графиками, заведомо ложными, потому что:
1 не бывает идеальных точечных излучателей
2 не бывает идеальных фильтров
3 не бывает идеально совмещенных (в автомобиле) акустических центров

теперь по порядку:
1. тут все ясно, даже и спорить глупо
2. хотите я возьму 2 одинаковых (по номиналам L и С фильтра Линквица-Рэйли) и на реальном примере докажу Вам, что у обоих разная ФЧХ, серьезно отличающаяся от идеальной и друг от друга?
3. проц дискретен, не всегда возможно

p.s. по поводу скорости ... скорость она в голове, или есть или нет.

Цитата:
Сообщение от SOVA Посмотреть сообщение
Ничего мы не разрываем, графики приводились в разделе "Фильтр второго порядка Линквица - Рили". Вы вообще, внимательно читаете выкладки?
видимо придется и мне сесть за рисование графиков, реальных графиков в лспкаде, с реальными динамиками...
vvv вне форума   Ответить с цитированием Вверх
Старый 03.11.2010, 04:53   #51
Вячеслав Меркулов
Старейшина
 
Аватар для Вячеслав Меркулов
 
Регистрация: 04.03.2010
Адрес: г. Озёрск Челябинской обл.
Возраст: 67
Сообщений: 645
Вы сказали Спасибо: 40
Поблагодарили 103 раз(а) в 79 сообщениях
Репутация: 83
По умолчанию

Цитата:
Сообщение от Каток Посмотреть сообщение
Да, можно.
Психоакустика говорит, что слух наиболее чувствителен к резким поворотам фазы, тогда как плавный её "уход" проходит незамеченным.
Поэтому борьба за фазировку излучателей имеет смысл на частоте раздела и около неё, в зоне совместной работы полосовых излучателей.
Это единственный способ фазировки двух соседних по диапазону излучателей?
... или есть какой-нибудь альтернативный подход?
Вячеслав Меркулов вне форума   Ответить с цитированием Вверх
Старый 03.11.2010, 09:46   #52
SOVA
Старейшина
 
Аватар для SOVA
 
Регистрация: 21.09.2007
Адрес: Киев
Возраст: 57
Сообщений: 1,446
Вы сказали Спасибо: 128
Поблагодарили 422 раз(а) в 191 сообщениях
Репутация: 628
По умолчанию

Цитата
Сообщение от vvv Посмотреть сообщение
теперь по порядку:
1. тут все ясно, даже и спорить глупо
К счастью у нас не базарный спор, а дискуссия. Цель дискуссии не в доказательстве собственной правоты, а в поиске истины. Я постарался объяснить тот опыт. который у меня привёл к хорошему и повторяемому результату. Принимаю любые обоснованные и измеренные возражения на инженерном уровне. Позиция "я так считаю (слышу)" не инженерного подхода игнорируется.

Цитата
Сообщение от vvv Посмотреть сообщение
2. хотите я возьму 2 одинаковых (по номиналам L и С фильтра Линквица-Рэйли) и на реальном примере докажу Вам, что у обоих разная ФЧХ, серьезно отличающаяся от идеальной и друг от друга?
Я был бы вам очень благодарен за методику расчёта пассивного фильтра Линквица-Райли. Я понимаю, что нужны два фильтра Баттерворта, но в пассиве нужно учитывать нагрузку первого каскада фильтра вторым. Я пока не знаю, как это рассчитать.

Цитата
Сообщение от vvv Посмотреть сообщение
видимо придется и мне сесть за рисование графиков, реальных графиков в лспкаде, с реальными динамиками...
Это и есть подспудная цель дискусии - обмен аргументами и опытом. Не вариться же мне в своей тарелке... Жду.
SOVA вне форума   Ответить с цитированием Вверх
Старый 03.11.2010, 10:26   #53
vvv
Готов поспорить
 
Аватар для vvv
 
Регистрация: 19.05.2008
Адрес: Минск
Сообщений: 2,504
Вы сказали Спасибо: 15
Поблагодарили 99 раз(а) в 61 сообщениях
Репутация: 229
По умолчанию

Цитата:
Сообщение от SOVA Посмотреть сообщение
К счастью у нас не базарный спор, а дискуссия. Цель дискуссии не в доказательстве собственной правоты, а в поиске истины. Я постарался объяснить тот опыт. который у меня привёл к хорошему и повторяемому результату. Принимаю любые обоснованные и измеренные возражения на инженерном уровне. Позиция "я так считаю (слышу)" не инженерного подхода игнорируется.
какие инженерные локазательства нужны, чтобы представить, что динамие это не бесконечно малая точка в пространстве?
Илья, я с Вами во многом согласен, просто практика часто расходится с теорией.

Цитата:
Сообщение от SOVA Посмотреть сообщение
Я был бы вам очень благодарен за методику расчёта пассивного фильтра Линквица-Райли. Я понимаю, что нужны два фильтра Баттерворта, но в пассиве нужно учитывать нагрузку первого каскада фильтра вторым. Я пока не знаю, как это рассчитать.
это слишком глубоко, суть немного в другом.
я имел ввиду банально R катушки, оно влияет, его надо учитывать. 0.1 ом и 1 ом - это 2 большие разницы.
это хорошо видно при моделировании реальных фильтров на реальных динамиках в лспкаде.
фаза крутится.
про то, что это слышно ... по Вашей просьбе - молчу

Цитата:
Сообщение от SOVA Посмотреть сообщение
Это и есть подспудная цель дискусии - обмен аргументами и опытом. Не вариться же мне в своей тарелке... Жду.
нарисую.
vvv вне форума   Ответить с цитированием Вверх
Старый 03.11.2010, 11:33   #54
Куряка
Старейшина
 
Аватар для Куряка
 
Регистрация: 30.03.2009
Адрес: Днепропетровск
Возраст: 62
Сообщений: 2,269
Вы сказали Спасибо: 157
Поблагодарили 213 раз(а) в 103 сообщениях
Репутация: 339
По умолчанию

Цитата:
Сообщение от SOVA Посмотреть сообщение
Модель активного фильтра очень проста. Вот схема:
Вложение 4390


Я не Алдошина, чтобы разрабатывать типы фильтров, а практик, использующий готовые инструменты, поэтому будем исследовать разные подходы фильтрации сигналов. Надеюсь, найдем оптимальный вариант. Давай в студию новые типы фильтров!

Надеюсь, в конце недели будут практические измерения всепропускающего фильтра, который по слухам, не крутит фазу.


Разное расстояние до динамиков должно компенсироваться цифровым процессором задержек. Я исследую вариант идеально согласованных динамиков как образец, к которому следует стремиться при настройке реальных систем с активной фильтрацией и поканальным усилением.
1. А где нагрузка в виде эквивалентных схем динамиков? Я так понял у тебя нагрузка фильтров -это резистор с бесконечным сопротивлением, как входное сопротивление последующего каскада на операционнике?Если так,то непонятно, как эти идеализированные картинки согласовать с практикой. Как будут крутится фазы, если нагрузить твои фильтры электрическим эквивалентом динамиков, с его реальными активными ,и реактивными сопротивлениями на разных частотах. И реальным выходным сопротивлением усилителя.
2.Алдошина не разрабатывала новые типы фильтров, она проводила точно такой-же анализ, как и ты. С теми-же типами фильтров. И точно так-же как и ты не показала модель, по которой проводила анализ. Потому и возникают сомнения.
3.Всё же напиши свою методику настройки, может всё прояснится. Может быть я рано вопросы задаю.
Куряка вне форума   Ответить с цитированием Вверх
Старый 03.11.2010, 14:15   #55
SOVA
Старейшина
 
Аватар для SOVA
 
Регистрация: 21.09.2007
Адрес: Киев
Возраст: 57
Сообщений: 1,446
Вы сказали Спасибо: 128
Поблагодарили 422 раз(а) в 191 сообщениях
Репутация: 628
По умолчанию

Цитата:
Сообщение от Куряка Посмотреть сообщение
1. А где нагрузка в виде эквивалентных схем динамиков? Я так понял у тебя нагрузка фильтров -это резистор с бесконечным сопротивлением, как входное сопротивление последующего каскада на операционнике?Если так,то непонятно, как эти идеализированные картинки согласовать с практикой.
Цитата:
Сообщение от Куряка Посмотреть сообщение
Как будут крутится фазы, если нагрузить твои фильтры электрическим эквивалентом динамиков, с его реальными активными ,и реактивными сопротивлениями на разных частотах. И реальным выходным сопротивлением усилителя.
В данном случае фильтры стоят после ГУ перед УМЗЧ. Случай с активным кроссовером или цифровым процессором. Динамики подключаются уже после усилителей мощности. Речь то идёт о настройке процессорной системы

Цитата:
Сообщение от Куряка Посмотреть сообщение
2.Алдошина не разрабатывала новые типы фильтров, она проводила точно такой-же анализ, как и ты. С теми-же типами фильтров. И точно так-же как и ты не показала модель, по которой проводила анализ. Потому и возникают сомнения.
Тогда я не понимаю твоего понятия "Модель". У меня это участок электрической схемы с заданными параметрами. Как на примере - фильтр Линквица-Рили.

Цитата:
Сообщение от Куряка Посмотреть сообщение
3.Всё же напиши свою методику настройки, может всё прояснится. Может быть я рано вопросы задаю.
Не хочу быть голословным, а головы с процессором для снятия АЧХ под рукой пока нет.
SOVA вне форума   Ответить с цитированием Вверх
Старый 03.11.2010, 14:31   #56
Каток
Старейшина
 
Аватар для Каток
 
Регистрация: 16.03.2009
Адрес: Киев
Сообщений: 2,301
Вы сказали Спасибо: 306
Поблагодарили 565 раз(а) в 236 сообщениях
Репутация: 1023
По умолчанию

Цитата
Сообщение от vvv Посмотреть сообщение
мы немножко о разном. Вы опереируете цифрами и графиками, заведомо ложными, потому что:
1 не бывает идеальных точечных излучателей
2 не бывает идеальных фильтров
3 не бывает идеально совмещенных (в автомобиле) акустических центров
...
+1 вот тут, в этом месте.
Моделирование в КАДе это, конечно не вредно, и даже увлекательно, но.....
Интереснее именно проверка микрофоном, и меня эта тема только поэтому и заинтересовала (я тут правда пока читатель, но слежу с интересом).
Поясню, что имею ввиду.

Все мы изучали "Основы радиоэлектроники", "Схемотехнику" и пр. дисциплины, и кусками еще даже что-то помним. То есть как должно быть в идеале - немного представляем. Моделирование даст нам то, чего мы ждём, теоретически ожидаемую картинку.
Но жизнь вносит свои коррективы в эту идиллию. Разные типы конденсаторов по разному обходятся с фазой, имеют собственную индуктивность (разную), разную нелинейность в зависимости от уровня сигналов и так далее. КАДы этого не отобразят.
Известно ведь, что с разными кондерами усилитель по-разному звучит, и образы звуковые в одном случае размыты, в другом сфокусированы. А меняется только тип кондёров, не их номинал... Ну и так далее, все другие типы радиоэлементов имеют свои нюансики. И даже медь проводников имеет температурный коэффициент сопротивления, а стало быть у горячей и холодной катушки индуктивности пассивного фильтра будет заметно разная активная составляющая сопротивления. Учтет это КАД в моделировании?

Нет, мне интересен измерительный микрофон и его показания. Интересно не то что должно получаться теоретически, а то что получается на выходе на самом деле, с учётом всего того что не учитывают КАДы и того, что не знает теория.
А теория не знает пока многого....

Поэтому основное - микрофон.
Он показывает сигнал с последней стадии, перед тем как он попадёт в наше ухо. И тут уже приплюсовано всё: огрехи ГУ, процов, фильтров, усилительного тракта, проводки и динамиков. Всё! Моделирование интересно только для сравнения картинки де-факто с микрофона с тем что рисует теория.

Имхо, моя точка зрения.

Последний раз редактировалось Каток; 03.11.2010 в 15:10.
Каток вне форума   Ответить с цитированием Вверх
Старый 03.11.2010, 14:45   #57
SOVA
Старейшина
 
Аватар для SOVA
 
Регистрация: 21.09.2007
Адрес: Киев
Возраст: 57
Сообщений: 1,446
Вы сказали Спасибо: 128
Поблагодарили 422 раз(а) в 191 сообщениях
Репутация: 628
По умолчанию

Кстати, нашёл одну из двух схем замещения динамиков: http://www.bluesmobil.ru/shikhman/info/speq.gif
Вторая из ветки про ЭМОС
Будем пробовать...
SOVA вне форума   Ответить с цитированием Вверх
Старый 03.11.2010, 14:59   #58
Каток
Старейшина
 
Аватар для Каток
 
Регистрация: 16.03.2009
Адрес: Киев
Сообщений: 2,301
Вы сказали Спасибо: 306
Поблагодарили 565 раз(а) в 236 сообщениях
Репутация: 1023
По умолчанию

Цитата:
Сообщение от Вячеслав Меркулов Посмотреть сообщение
Это единственный способ фазировки двух соседних по диапазону излучателей?
... или есть какой-нибудь альтернативный подход?
Да какая ж может быть тут альтернатива? ШП, разве что.
А если один и тот же диапазон частот приходит в точку прослушивания от нескольких (хотя бы двух) излучателей, то лучше что бы они были в фазе. Если они придут разнофазными, то звук полностью продемонстрирует свою волновую природу... никуда не денется, проинтерферирует как положено.

А даже в двухполоске сигнал из области совместной работы мидов и твитеров приходит аж от четырёх (!!!) излучателей, потому что крайне редко он записан весь полностью в одном канале. Обычно, каждый инструмент есть в обоих стереоканалах, просто в одном уровень больше, в другом - меньше.
Каток вне форума   Ответить с цитированием Вверх
Старый 03.11.2010, 21:42   #59
Борис К
 
Аватар для Борис К
 
Регистрация: 16.04.2010
Адрес: Запорожье
Сообщений: 13
Вы сказали Спасибо: 10
Поблагодарили 2 раз(а) в 2 сообщениях
Репутация: 6
По умолчанию

Может кого заинтересует, здесь
http://sound.westhost.com/project09.htm#download_esp_lr
практические схемки НР и LP фильтров Линквица-Рили на ОУ, а также програмулька для их перерасчета.
Борис К вне форума   Ответить с цитированием Вверх
Старый 04.11.2010, 08:53   #60
SOVA
Старейшина
 
Аватар для SOVA
 
Регистрация: 21.09.2007
Адрес: Киев
Возраст: 57
Сообщений: 1,446
Вы сказали Спасибо: 128
Поблагодарили 422 раз(а) в 191 сообщениях
Репутация: 628
По умолчанию

Спасибо за ссылку, но активные мы и так считать можем, иначе как мы их моделировали? Вот пассивный Линквиц-Рили для меня остаётся загадкой.
SOVA вне форума   Ответить с цитированием Вверх
Ответ


Здесь присутствуют: 29 (пользователей: 0 , гостей: 29)
 

Ваши права в разделе
Вы не можете создавать новые темы
Вы не можете отвечать в темах
Вы не можете прикреплять вложения
Вы не можете редактировать свои сообщения

BB коды Вкл.
Смайлы Вкл.
[IMG] код Вкл.
HTML код Выкл.

Быстрый переход

Похожие темы
Тема Автор Раздел Ответов Последнее сообщение
Согласование гейна Dromstic Бюджетный автозвук и песочница. 0 29.08.2012 20:43
Фазовое и временнóе согласование динамиков на частоте раздела полос. KAMIKAZE Избранное - практика 0 09.12.2011 22:19
Лубителям погудеть на частоте 1кГц посвящется. Cobox О форуме 10 02.02.2010 20:55
Поехали!!! (с) Ю.А.Гагарин и темка про согласование полос... Olddad Практика по SQ 48 26.03.2007 18:31


Текущее время: 00:58. Часовой пояс GMT +2.


Перевод: zCarot
autozvuk.org ©