Всё об автозвуке

Вернуться   Всё об автозвуке > Высшая лига Sound Quality (натуральный и красивый звук) > Практика по SQ
Регистрация Новые сообщения Правила форума Справка Сообщество Календарь Поиск

Важная информация

Практика по SQ Головные устройства, акустика, кроссоверы, процессоры и много-много других страшных слов

Ответ
 
Опции темы Опции просмотра
Старый 02.12.2009, 15:44   #1
SOVA
Старейшина
 
Аватар для SOVA
 
Регистрация: 21.09.2007
Адрес: Киев
Возраст: 57
Сообщений: 1,446
Вы сказали Спасибо: 128
Поблагодарили 422 раз(а) в 191 сообщениях
Репутация: 628
По умолчанию Потенциал Clarion APA2201

В этот раз принесли мне усилитель на твик: Clarion APA2201 1997г. выпуска.

Задача: сделать усилитель для сабвуфера или мидбаса, чтобы был по плечу системе с головой McIntoch.
Вот он без рубашки:
Вложение 23
Что мы видим. Сразу же бросается в глаза просто огромный сердечник импульсного блока питания. Да, по железу здесь есть запас мощности. Большие банки конденсаторов питания 3300мкф 50В, сдвоенные выходные транзисторы 2SC2987-2SA1227 в правильном корпусе TO-3 и строенные ключи преобразователя дают надежду на хорошие мощностные параметры. Питание выходных каскадов +-37вольт, значит на выходе два по 100 Вт. Ну что, пациент, приходите на обследование…
Первое. Несмотря на замечательную схемотехнику преобразователя питания – большой индуктивный фильтр по входу, индуктивную нагрузку выпрямителей на сердечниках из распыленного железа, фильтрацию по входу и выходу, стабилизированное питание, есть значительная (около 200мВ) наводка на выходных клеммах.
Второе. Близкий к нулю ток покоя выходных транзисторов. Коэффициент искажений на 1 и 10 ваттах составил около 0,02-0,025%. В спектре преимущественно первые три гармоники, остальные задавлены.
Третье и источник всех бед: недоработанная разводка платы. Шины питания преобразователя, входных цепей, обратной связи и силового выхода не разделены и переплетаются в довольно неожиданных местах.:roll:

Разбираемся:
Начнем с простого – питания. Зашунтировал электролиты по входу и выходу пленочными конденсаторами 3,3мкф и 1мкф соответсвенно. Добавил на вторичку два низкоимпедансных конденсатора 2200мкф 50В. Убрал около 15 ляпов по разводке земли. Продублировал проводами 1,5 квадрата цепи выхода на динамики и массовые провода от динамиков. Преобразователь собран на не очень распространенной микросхеме CA3524. Частота преобразования 25кГц. В схеме есть конденсатор «Мёртвого времени», который не даёт одновременно включаться обоим плечам преобразователя. Это дало возможность безболезненно, без увеличения тока холостого хода, поднять частоту до 40кГц, повысив номинальную мощность преобразователя в полтора раза. Для басового усилителя это очень немаловажный фактор.

Следующее – выходной усилитель мощности.
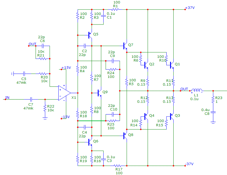
Схема, нарисованная по плате (реверс инжиниринг) дала нам выходной каскад с усилением напряжения:
Вложение 31
Причём левый канал неинвертирующий, а правый инвертирующий. Простое объединение входов превращает усилитель в мостовой. Насчёт схемотехники потом, а здесь я подобрал выходные транзисторы в пары по коэффициенту усиления и напряжению база-эмиттер, заменил электролит обратной связи на низкоимпедансный и зашунтировал питание операционника керамикой. Подбор тока покоя будет на этапе отладки.
Входные цепи. Вполне разумное построение: Входная цепь регулировки чувствительности и параллельно три цепи трёх режимов работы: flat, LP, HP. Заменил все конденсаторы в цепи flat. Что можно – на плёнку, что нельзя - на низкоимпедансные емкости HITANO. Весь усилитель построен на операционниках C4570HA, на которых честно написано “Made in China”. Но, посмотрев на них даташит, я увидел, что это отличные операционники не хуже NE5532 и замены абсолютно не требуют. В цепях питания также на каждый операционник повесил керамику.
Вот вид переделанного:
Вложение 30
Теперь посмотрим, что у нас получилось:
Радует значительное снижение уровня наводок от преобразователя – в пять раз, до 40-50мВ. Абсолютно низкие искажения усилителя – 0,012% на любой мощности и что примечательно – не зависящие от тока покоя выходных транзисторов в диапазоне от 1 до 200-300 мА. Полученный результат привёл на мысль, что выходной каскад с усилением напряжения – довольно мощная штука. И данный усилитель имеет очень большое петлевое усиление. Какой выигрыш мы получаем: Низкое выходное сопротивление, хороший контроль динамиков. Для саба и мидбаса самое то. что нужно. Ещё плюс – высокая скорость нарастания выходного напряжения, выше, чем на выходе операционника. Опять гуд, будет атака, не зря мы питание улучшали. А ложка дёгтя в том, что в полную полосу усилитель с большим петлевым усилением (глубокой ООС) не играет. Как вариант для подумать – переделать схему так, чтобы операционник был вне цепи ООС как усилитель напряжения для выходного каскада, но здесь нужна точная подгонка всех деталей на выходе… Пока такой задачи не ставилось.
Итак, есть ещё усилители с классным потенциалом.
Хочу услышать результат прослушивания от хозяина.
SOVA вне форума   Ответить с цитированием Вверх
Старый 03.12.2009, 15:11   #2
Aleks
 
Аватар для Aleks
 
Регистрация: 11.08.2009
Адрес: киев
Возраст: 63
Сообщений: 136
Вы сказали Спасибо: 31
Поблагодарили 7 раз(а) в 7 сообщениях
Репутация: 16
По умолчанию

Клару прогрел,на днях отслушаю.
Aleks вне форума   Ответить с цитированием Вверх
Старый 04.12.2009, 16:18   #3
Aleks
 
Аватар для Aleks
 
Регистрация: 11.08.2009
Адрес: киев
Возраст: 63
Сообщений: 136
Вы сказали Спасибо: 31
Поблагодарили 7 раз(а) в 7 сообщениях
Репутация: 16
По умолчанию

Всем привет! Четыре года назад с америки прыбыл додж на запчасти,в нем обнаружл два девайса CLARION APA 2100 и PEQ 2040 . Решыл толковое неоставят и закинул на полку[ох как я ошыбся] Месяц пытаюсь подобрать усь к маку 406 для работы с мидом ,пробовал LRX 4.300 LRX 4.5 и еще несколько,то скорость не та то звук то мощность не мое и все.Вспомнил о кларионе подключил подключил заработал но пошолдымок не стал рисковать видать нужен ремонт. БОЛЬШОЕ спасибо Илья за реанимацыю!!!. Лечение дало результат,состыковка с маком и мидбасом удалась получил что хотел,с уважением Александр
Aleks вне форума   Ответить с цитированием Вверх
Старый 04.12.2009, 21:10   #4
SOVA
Старейшина
 
Аватар для SOVA
 
Регистрация: 21.09.2007
Адрес: Киев
Возраст: 57
Сообщений: 1,446
Вы сказали Спасибо: 128
Поблагодарили 422 раз(а) в 191 сообщениях
Репутация: 628
По умолчанию

Вот ради этого и приятно жить на свете!
SOVA вне форума   Ответить с цитированием Вверх
Старый 05.12.2009, 09:15   #5
Aleks
 
Аватар для Aleks
 
Регистрация: 11.08.2009
Адрес: киев
Возраст: 63
Сообщений: 136
Вы сказали Спасибо: 31
Поблагодарили 7 раз(а) в 7 сообщениях
Репутация: 16
По умолчанию

Хочу сказать Илья,не попал бы он к Вам в руки валялсаб на полке или в дешовой системе.Еще раз спасибо!. Надеюсь черз пару недель закончить корпус для бракса 10.1 узнаю как они подружат.
Aleks вне форума   Ответить с цитированием Вверх
Старый 10.12.2009, 18:18   #6
SOVA
Старейшина
 
Аватар для SOVA
 
Регистрация: 21.09.2007
Адрес: Киев
Возраст: 57
Сообщений: 1,446
Вы сказали Спасибо: 128
Поблагодарили 422 раз(а) в 191 сообщениях
Репутация: 628
По умолчанию Перезалил картинки

Вот снова картинки усилителя без рубашки и выходного каскада
Миниатюры
Нажмите на изображение для увеличения
Название: Исходный 800.jpg
Просмотров: 2487
Размер:	132.2 Кб
ID:	60   Нажмите на изображение для увеличения
Название: 800.gif
Просмотров: 2511
Размер:	29.9 Кб
ID:	61  

Нажмите на изображение для увеличения
Название: Твикнутый_800.jpg
Просмотров: 2369
Размер:	130.3 Кб
ID:	62  
SOVA вне форума   Ответить с цитированием Вверх
Старый 02.02.2010, 14:38   #7
Mixall
 
Аватар для Mixall
 
Регистрация: 02.02.2010
Адрес: Кривой Рог
Сообщений: 3
Вы сказали Спасибо: 0
Поблагодарили 0 раз(а) в 0 сообщениях
Репутация: 0
По умолчанию

Люди Объясните мне пожалуйста как можно увеличить выходную мощность на APA 2201? Или покажите схему подключения, потому как многое из перечисленного выше я не понял (не єлектрик)!буду очень благодарен.
Mixall вне форума   Ответить с цитированием Вверх
Старый 05.03.2010, 18:18   #8
victor
 
Аватар для victor
 
Регистрация: 04.02.2010
Адрес: кривой рог
Сообщений: 2
Вы сказали Спасибо: 0
Поблагодарили 0 раз(а) в 0 сообщениях
Репутация: 0
Exclamation

SOVA, подскажи, пожалуйста, какую именно керамику ты впаевал , и шо ты именно соединял проводами.
victor вне форума   Ответить с цитированием Вверх
Старый 09.03.2010, 12:55   #9
SOVA
Старейшина
 
Аватар для SOVA
 
Регистрация: 21.09.2007
Адрес: Киев
Возраст: 57
Сообщений: 1,446
Вы сказали Спасибо: 128
Поблагодарили 422 раз(а) в 191 сообщениях
Репутация: 628
По умолчанию

Цитата
Сообщение от victor Посмотреть сообщение
SOVA, подскажи, пожалуйста, какую именно керамику ты впаевал , и шо ты именно соединял проводами.
Керамику я не впаивал.
Знающему человеку всё видно при взгляде на плату снизу, а новичку за такое дело браться не советую.
SOVA вне форума   Ответить с цитированием Вверх
Старый 09.03.2010, 12:57   #10
SOVA
Старейшина
 
Аватар для SOVA
 
Регистрация: 21.09.2007
Адрес: Киев
Возраст: 57
Сообщений: 1,446
Вы сказали Спасибо: 128
Поблагодарили 422 раз(а) в 191 сообщениях
Репутация: 628
По умолчанию

Цитата
Сообщение от Mixall Посмотреть сообщение
Люди Объясните мне пожалуйста как можно увеличить выходную мощность на APA 2201? Или покажите схему подключения, потому как многое из перечисленного выше я не понял (не єлектрик)!буду очень благодарен.
Мощность блока питания и выходная мощность усилителя - это две разные вещи.
SOVA вне форума   Ответить с цитированием Вверх
Старый 10.03.2010, 16:19   #11
muztank
Ушел в мир иной от нас...
 
Аватар для muztank
 
Регистрация: 02.02.2009
Адрес: Kiev
Возраст: 57
Сообщений: 1,111
Вы сказали Спасибо: 5
Поблагодарили 317 раз(а) в 196 сообщениях
Репутация: 359
По умолчанию

Илья!Привет!Сможешь скинуть удаленные вложения с первого поста?Схемотехнику с твиком узлов и фотки снизу.У себя в закормах нашел таго же "красавца".Уж пару лет валяется...
muztank вне форума   Ответить с цитированием Вверх
Старый 10.03.2010, 16:53   #12
SOVA
Старейшина
 
Аватар для SOVA
 
Регистрация: 21.09.2007
Адрес: Киев
Возраст: 57
Сообщений: 1,446
Вы сказали Спасибо: 128
Поблагодарили 422 раз(а) в 191 сообщениях
Репутация: 628
По умолчанию

Цитата:
Сообщение от SOVA Посмотреть сообщение
Керамику я не впаивал.
Знающему человеку всё видно при взгляде на плату снизу, а новичку за такое дело браться не советую.
Извиняюсь, под "керамикой" я подразумевал конденсаторы на 0,1мкф. Раньше это была именно керамика, а сейчас я ставлю только плёночные 0,1мкф 150Вольт, нашёл небольшие. Впаивал снизу платы между выводом питания и силовой массой.
SOVA вне форума   Ответить с цитированием Вверх
Ответ


Здесь присутствуют: 1 (пользователей: 0 , гостей: 1)
 

Ваши права в разделе
Вы не можете создавать новые темы
Вы не можете отвечать в темах
Вы не можете прикреплять вложения
Вы не можете редактировать свои сообщения

BB коды Вкл.
Смайлы Вкл.
[IMG] код Вкл.
HTML код Выкл.

Быстрый переход

Похожие темы
Тема Автор Раздел Ответов Последнее сообщение
(автомагнитола/ГУ) Clarion dxz785, Clarion dxz786, Clarion dxz788 радио Куплю 6 31.08.2013 01:08
Alpine 700,701. Вид изнутри и потенциал… muztank Практика по SQ 0 13.06.2012 10:33
Как увеличить выходную мощность на уселителе APA2201 Mixall Практика по SQ 3 09.02.2010 18:14
Продам магнитолы Clarion DXZ585USB и Clarion DXZ785USB Sasha_Dragster Аксессуары, кроссоверы и прочее... 3 24.12.2009 16:40


Текущее время: 18:29. Часовой пояс GMT +2.


Перевод: zCarot
autozvuk.org ©