Всё об автозвуке

Вернуться   Всё об автозвуке > Высшая лига Sound Quality (натуральный и красивый звук) > Практика по SQ

Важная информация

Практика по SQ Головные устройства, акустика, кроссоверы, процессоры и много-много других страшных слов

Ответ
 
Опции темы Опции просмотра
Старый 15.02.2010, 12:07   #1
SOVA
Старейшина
 
Аватар для SOVA
 
Регистрация: 21.09.2007
Адрес: Киев
Возраст: 57
Сообщений: 1,446
Вы сказали Спасибо: 128
Поблагодарили 422 раз(а) в 191 сообщениях
Репутация: 628
По умолчанию Измерительная приставка

Для измерения динамиков и усилителей наконец сделал приставку:

Универсальная измерительная приставка для компьютера.

Давно и успешно пользуюсь звуковой карточкой компьютера для измерения параметров различных аудиодеталей. С её помощью можно и номинал конденсатора измерить, и параметры Тиля – Смолла для динамика вычислить, и измерить коэффициент искажений усилителя. Одно но – маленький диапазон входных и выходных напряжений у компьютерной звуковушки. Да и на входе с выходом одна и та же сигнальная масса. Подключишь к сложному прибору – тут же петля по массе наводки ловит. Сколько разных приспособлений я к компьютеру паял: и делители, и развязку по входу, и усилитель на линейный выход, и известную «коробочку» для спикершопа. Иногда весь стол заставлен этими коробочками с проводами.
А сейчас мне понадобилось измерять очень низкие искажения усилителей – ниже 0,01%. Для этого нужны ещё два устройства – полосовой фильтр для получения чистого синуса и заграждающий фильтр для выделения гармоник. Я понял, что с таким обилием примочек надо что – то делать. И родился проект универсального измерителя.
Что можно объединить в одном корпусе?
- Регулируемый усилитель сигнала линейного выхода до 5В с делителем 500мВ, 50мВ, 5мВ, 0.5мВ (2 канала).
- Усилитель мощности на 5 Ватт
- Балансный входной масштабируемый усилитель с плавной регулировкой и переключателем чувствительности 100В, 10В, 1В, 100мВ, 10мВ (2 канала).
- Фильтр для получения сигнала 1 кГц с КНИ 0,0008%.
- Фильтр для выделения гармоник и подавления сигнала 1 кГц.
- «Коробочка» для измерения параметров динамиков.
- Калибратор: источник меандра 5В 50Гц.
Я бы добавил сюда приспособление для Z-метра, но на передней панели места не осталось.
Нажмите на изображение для увеличения
Название: Передняя панель.jpg
Просмотров: 876
Размер:	143.8 Кб
ID:	1012
Что и как я делал?
Схемы собирались с миру по нитке. Входной дифференциальный усилитель по классической инструментальной схеме с моими доработками. Выходной усилитель с делителем считал сам. Усилитель мощности по стандартной схеме на TDA2050. Фильтры 1кГц по схеме Лукина из Радиохобби №2,2000г. Коробочка по стандартной схеме из Speaker Work Shop. Стабилизированный блок питания +-12В 1А на 7812/7912 стабилизаторах. Собрано это навесным монтажом на монтажных платах в пластиковом корпусе для радиоподелок с рынка. Получилось не всё сразу, запускал по частям, даже ещё нужно экранировать входные платы с переключателями, но работает всё очень хорошо.
Теперь и низкочастотный осциллограф, и правильный генератор, всё есть, и место на рабочем столе немного занимает.
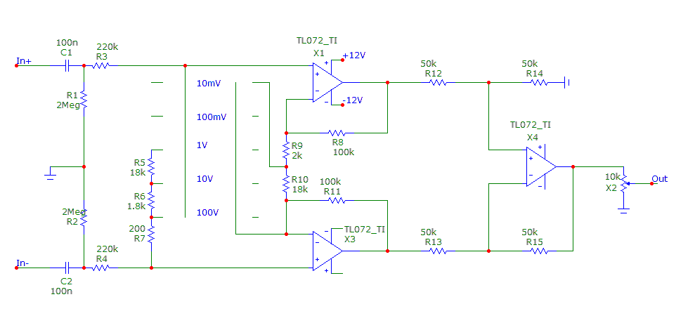
Здесь представлю только схемы выходного:
Нажмите на изображение для увеличения
Название: Выход.gif
Просмотров: 900
Размер:	4.9 Кб
ID:	1015
и входного усилителей:
Нажмите на изображение для увеличения
Название: Вход.gif
Просмотров: 990
Размер:	9.1 Кб
ID:	1014
всё остальное есть на территории инета.
И наконец, фото внутреннего монтажа:
Нажмите на изображение для увеличения
Название: Внутри.jpg
Просмотров: 940
Размер:	244.5 Кб
ID:	1013
Не очень понятно, зато все соединения экранированы.
SOVA вне форума   Ответить с цитированием Вверх
Старый 15.02.2010, 21:07   #2
Alex_1.3i
 
Аватар для Alex_1.3i
 
Регистрация: 04.05.2007
Адрес: Киев
Возраст: 56
Сообщений: 70
Вы сказали Спасибо: 0
Поблагодарили 2 раз(а) в 2 сообщениях
Репутация: 0
По умолчанию

Да... При всей простоте каждого узла в отдельности (особенно когда все так по отдельности нормально работает), собрать грамотно все в кучу и запихать в корпус - это почти подвиг. Одним словом - здорово!
Alex_1.3i вне форума   Ответить с цитированием Вверх
Ответ


Здесь присутствуют: 1 (пользователей: 0 , гостей: 1)
 
Опции темы
Опции просмотра
Комбинированный вид Комбинированный вид

Ваши права в разделе
Вы не можете создавать новые темы
Вы не можете отвечать в темах
Вы не можете прикреплять вложения
Вы не можете редактировать свои сообщения

BB коды Вкл.
Смайлы Вкл.
[IMG] код Вкл.
HTML код Выкл.

Быстрый переход

Похожие темы
Тема Автор Раздел Ответов Последнее сообщение
SMART TV приставка. ryab4ik Бытовая техника 4 18.11.2013 22:55


Текущее время: 11:03. Часовой пояс GMT +2.


Перевод: zCarot
autozvuk.org ©