Всё об автозвуке

Вернуться   Всё об автозвуке > Высшая лига Sound Quality (натуральный и красивый звук) > Практика по SQ
Регистрация Новые сообщения Правила форума Справка Сообщество Календарь Поиск

Важная информация

Практика по SQ Головные устройства, акустика, кроссоверы, процессоры и много-много других страшных слов

Ответ
 
Опции темы Опции просмотра
Старый 22.10.2010, 20:18   #1
SOVA
Старейшина
 
Аватар для SOVA
 
Регистрация: 21.09.2007
Адрес: Киев
Возраст: 57
Сообщений: 1,446
Вы сказали Спасибо: 128
Поблагодарили 422 раз(а) в 191 сообщениях
Репутация: 628
Post Вот дом, который построил Джек…

Alpine MRP-T130

Вот дом, который построил Джек…

Лежит передо мной усилитель Alpine MRP-T130, который не играет.

- Звуковой сигнал заходит через входной разъём и умирает на двух электролитах.
Убираю электролиты. Лучшие электролиты – перемычки.
- Звуковой сигнал заходит через входной разъём, проходит бывшие конденсаторы, и умирает на двух операционниках 4558.
Заменяю операционники на более хорошие NE5532 – 4 штуки.
- Звуковой сигнал заходит через входной разъём, проходит бывшие конденсаторы, пробирается через операционники, и умирает на двух электролитах на входе усилителя мощности и ключе «Мюта»
Первый конденсатор заменяю на качественную перемычку, а второй – на низкоимпедансный Hitano. Также заменяю конденсатор обратной связи на полимерный электролит. Он «играет».
- Звуковой сигнал заходит через входной разъём, проходит бывшие конденсаторы, пробирается через операционники, переползает через электролит, входит в усилитель мощности, и умирает на драйверном каскаде с малым током (5мА).
Я изменяю режим генератора тока и усилительного каскада, чтобы они корректно работали с током 10 мА и раскачивали выходные каскады.
- Звуковой сигнал заходит через входной разъём, проходит бывшие конденсаторы, пробирается через операционники, переползает через электролит, входит в усилитель мощности, проходит драйверный каскад, и умирает на предвыходном каскаде, где между эмиттерами предвыходных транзисторов стоит большое сопротивление (220 Ом), шунтированное электролитом. Ток покоя предвыходных каскадов всего 5 мА! J
Выпаиваю конденсатор и заменяю сопротивление между эмиттерами предвыходных каскадов с 220 на 75 Ом.
- Звуковой сигнал заходит через входной разъём, проходит бывшие конденсаторы, пробирается через операционники, переползает через электролит, входит в усилитель мощности, проходит драйверный каскад, проходит первые эмиттерные повторители, и умирает на выходном каскаде с током покоя чуть больше нуля.
Регулирую ток покоя до 200 мА. Усилитель теперь греется, как печка. Я это знал и предусмотрел целую цепочку мероприятий.
- Звуковой сигнал заходит через входной разъём, проходит бывшие конденсаторы, пробирается через операционники, переползает через электролит, входит в усилитель мощности, проходит драйверный каскад, проходит первые эмиттерные повторители, выходные транзисторы - и умирает на слабом питании всей системы. Частота преобразования 21 кГц меня просто удивила. Нестабилизированное питание, отсутствие шунтирующих конденсаторов операционников тоже нехорошо влияет на звук.
Повысил частоту преобразования до 30 кГц, добавил пять деталей для получения стабилизированного выходного напряжения, понизил напряжение питания с +-25 Вольт до +-19,5 Вольт для уменьшения нагрева усилителя. Для такого напряжения пересчитал стабилизаторы +-15 Вольт питания операционников, зашунтировал шины питания операционников плёнкой, добавил конденсаторов по питанию выходного каскада усилителя.
Естественно всё это делается не наобум, а после прорисовки схемы усилителя и моделирования в Микрокапе.
Ток покоя усилителя теперь 2,5 ампера по 12 вольтовому питанию, но выходное напряжение преобразователя стоит неподвижно при изменении питания от 10,8 до 18 вольт. Усилитель греется, но терпимо.
Приятно было поработать с SMD деталями типоразмером 0603 (1,6 на 0,8 миллиметра) J
А звук что, дошёл до динамика?
ИМХО с потерями, но дошёл. Усилитель слушать можно и нужно. Особенно там, где ему место: в СЧ-ВЧ звене автомобильной поканалки. При тех мощностях, на которых я его слушал, был даже неплохой контролируемый бас, ушёл «песок» в звуке, появилась некоторая вовлечённость.
Фотки переделанного усилителя прилагаются.


Нажмите на изображение для увеличения
Название: Сверху1.jpg
Просмотров: 3895
Размер:	278.6 Кб
ID:	4185
Нажмите на изображение для увеличения
Название: Снизу2.jpg
Просмотров: 3901
Размер:	434.9 Кб
ID:	4183
Нажмите на изображение для увеличения
Название: Преобразователь.jpg
Просмотров: 3903
Размер:	292.4 Кб
ID:	4184
SOVA вне форума   Ответить с цитированием Вверх
Старый 23.10.2010, 21:28   #2
Славикус
Регистрация не подтверждена по почте
 
Аватар для Славикус
 
Регистрация: 11.08.2010
Адрес: n/a
Сообщений: 600
Вы сказали Спасибо: 8
Поблагодарили 11 раз(а) в 11 сообщениях
Репутация: 69
По умолчанию

Второй день слушаю и... таки, оно играет!
Звук - чудесный!
Автору -
Славикус вне форума   Ответить с цитированием Вверх
Старый 25.10.2010, 10:09   #3
Meridian
 
Аватар для Meridian
 
Регистрация: 19.01.2010
Адрес: Donetsk
Возраст: 44
Сообщений: 590
Вы сказали Спасибо: 30
Поблагодарили 11 раз(а) в 9 сообщениях
Репутация: 84
По умолчанию

Уважаю за проделанную работу, но вот вопрос - за что платят инженерам Алпайна? Или у них нет Микрокапа?
Все чем жертвуют в целях экономии еще понятно, но почему с завода не поставили перемычки вместо электролитов?

Последний раз редактировалось Meridian; 25.10.2010 в 10:55.
Meridian вне форума   Ответить с цитированием Вверх
Старый 25.10.2010, 11:16   #4
Cobox
Штырлиц
 
Аватар для Cobox
 
Регистрация: 09.04.2007
Адрес: Ирпень
Сообщений: 4,912
Вы сказали Спасибо: 136
Поблагодарили 355 раз(а) в 191 сообщениях
Репутация: 673
По умолчанию

Цитата:
Сообщение от Meridian Посмотреть сообщение
Уважаю за проделанную работу, но вот вопрос - за что платят инженерам Алпайна? Или у них нет Микрокапа?
Все чем жертвуют в целях экономии еще понятно, но почему с завода не поставили перемычки вместо электролитов?
Потому, что это защита от постоянки на входе, производитель не знает заранее, что ты подашь на вход усилителя и какого класса и уровня магнитолу ты будешь к нему подключать, вот и перестраховывается всевозможными методами от дураков, так сказать, защищает надежность своей марки от дураков, которые потом на весь инет будут вонять, что-то из серии "усилитель полное дерьмо, которое сгорело при первом же подключении"
Вот и идут производители вынуждено на жертвы звуком в пользу надежности или функционала, так как 90% покупателей при покупке товара вообще звук не интересует, им интересен функционал, аля USB, большой экран, GPS и т.д.
Cobox вне форума   Ответить с цитированием Вверх
Старый 25.10.2010, 12:07   #5
SOVA
Старейшина
 
Аватар для SOVA
 
Регистрация: 21.09.2007
Адрес: Киев
Возраст: 57
Сообщений: 1,446
Вы сказали Спасибо: 128
Поблагодарили 422 раз(а) в 191 сообщениях
Репутация: 628
По умолчанию

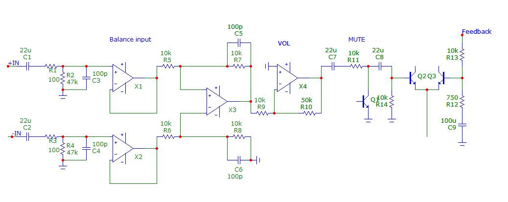
Кобокс правильно говорит. Вот, специально разрисовал путь сигнала через электролиты. C1, С2, С7 можно просто выкинуть.
НО при двух условиях:
- постоянное напряжение на входе не превышает +-12вольт относительно корпуса усилителя. (это чаще всего и бывает)
- Постоянное напряжение на входе ключа Мюта небольшое (сейчас не больше 2-3 милливольт), а это возможно при хороших операционниках во входной цепи.
Нажмите на изображение для увеличения
Название: Пример15.GIF
Просмотров: 3434
Размер:	13.4 Кб
ID:	4210
Я, кстати, ничего не говорил о топологии платы, земли там разведены правильно, все сходятся в одну точку. А ток покоя кто подбирать будет при конвейерном производстве?
SOVA вне форума   Ответить с цитированием Вверх
Старый 04.11.2010, 01:23   #6
Arrt
Старейшина
 
Аватар для Arrt
 
Регистрация: 12.03.2007
Адрес: Киев
Возраст: 58
Сообщений: 1,367
Вы сказали Спасибо: 18
Поблагодарили 212 раз(а) в 111 сообщениях
Репутация: 347
По умолчанию

Вот от уся по-старше - может будет полезно кому?
Миниатюры
Нажмите на изображение для увеличения
Название: alp copy.jpg
Просмотров: 3575
Размер:	221.9 Кб
ID:	4442  
Arrt вне форума   Ответить с цитированием Вверх
Ответ

Метки
твик


Здесь присутствуют: 1 (пользователей: 0 , гостей: 1)
 

Ваши права в разделе
Вы не можете создавать новые темы
Вы не можете отвечать в темах
Вы не можете прикреплять вложения
Вы не можете редактировать свои сообщения

BB коды Вкл.
Смайлы Вкл.
[IMG] код Вкл.
HTML код Выкл.

Быстрый переход

Похожие темы
Тема Автор Раздел Ответов Последнее сообщение
Построил фронт. чешу репу в выборе кроссов.. fastext Бюджетный автозвук и песочница. 25 19.04.2013 12:40
А если у нас в Украине такой человек который сможет... Роман MONDEO Практика по SQ 12 16.10.2010 23:33
Нужен маляр который может ХОРОШО покрасить пластик sevlad Практические уроки, технологии и материалы 4 26.04.2007 09:51


Текущее время: 16:51. Часовой пояс GMT +2.


Перевод: zCarot
autozvuk.org ©