Всё об автозвуке

Всё об автозвуке (http://autozvuk.org/forum2/index.php)
-   Практика по SQ (http://autozvuk.org/forum2/forumdisplay.php?f=14)
-   -   Вот дом, который построил Джек… (http://autozvuk.org/forum2/showthread.php?t=7529)

SOVA 22.10.2010 20:18

Вот дом, который построил Джек…
 
Вложений: 3
Alpine MRP-T130

Вот дом, который построил Джек…

Лежит передо мной усилитель Alpine MRP-T130, который не играет.

- Звуковой сигнал заходит через входной разъём и умирает на двух электролитах.
Убираю электролиты. Лучшие электролиты – перемычки.
- Звуковой сигнал заходит через входной разъём, проходит бывшие конденсаторы, и умирает на двух операционниках 4558.
Заменяю операционники на более хорошие NE5532 – 4 штуки.
- Звуковой сигнал заходит через входной разъём, проходит бывшие конденсаторы, пробирается через операционники, и умирает на двух электролитах на входе усилителя мощности и ключе «Мюта»
Первый конденсатор заменяю на качественную перемычку, а второй – на низкоимпедансный Hitano. Также заменяю конденсатор обратной связи на полимерный электролит. Он «играет».
- Звуковой сигнал заходит через входной разъём, проходит бывшие конденсаторы, пробирается через операционники, переползает через электролит, входит в усилитель мощности, и умирает на драйверном каскаде с малым током (5мА).
Я изменяю режим генератора тока и усилительного каскада, чтобы они корректно работали с током 10 мА и раскачивали выходные каскады.
- Звуковой сигнал заходит через входной разъём, проходит бывшие конденсаторы, пробирается через операционники, переползает через электролит, входит в усилитель мощности, проходит драйверный каскад, и умирает на предвыходном каскаде, где между эмиттерами предвыходных транзисторов стоит большое сопротивление (220 Ом), шунтированное электролитом. Ток покоя предвыходных каскадов всего 5 мА! J
Выпаиваю конденсатор и заменяю сопротивление между эмиттерами предвыходных каскадов с 220 на 75 Ом.
- Звуковой сигнал заходит через входной разъём, проходит бывшие конденсаторы, пробирается через операционники, переползает через электролит, входит в усилитель мощности, проходит драйверный каскад, проходит первые эмиттерные повторители, и умирает на выходном каскаде с током покоя чуть больше нуля.
Регулирую ток покоя до 200 мА. Усилитель теперь греется, как печка. Я это знал и предусмотрел целую цепочку мероприятий.
- Звуковой сигнал заходит через входной разъём, проходит бывшие конденсаторы, пробирается через операционники, переползает через электролит, входит в усилитель мощности, проходит драйверный каскад, проходит первые эмиттерные повторители, выходные транзисторы - и умирает на слабом питании всей системы. Частота преобразования 21 кГц меня просто удивила. Нестабилизированное питание, отсутствие шунтирующих конденсаторов операционников тоже нехорошо влияет на звук.
Повысил частоту преобразования до 30 кГц, добавил пять деталей для получения стабилизированного выходного напряжения, понизил напряжение питания с +-25 Вольт до +-19,5 Вольт для уменьшения нагрева усилителя. Для такого напряжения пересчитал стабилизаторы +-15 Вольт питания операционников, зашунтировал шины питания операционников плёнкой, добавил конденсаторов по питанию выходного каскада усилителя.
Естественно всё это делается не наобум, а после прорисовки схемы усилителя и моделирования в Микрокапе.
Ток покоя усилителя теперь 2,5 ампера по 12 вольтовому питанию, но выходное напряжение преобразователя стоит неподвижно при изменении питания от 10,8 до 18 вольт. Усилитель греется, но терпимо.
Приятно было поработать с SMD деталями типоразмером 0603 (1,6 на 0,8 миллиметра) J
А звук что, дошёл до динамика?
ИМХО с потерями, но дошёл. Усилитель слушать можно и нужно. Особенно там, где ему место: в СЧ-ВЧ звене автомобильной поканалки. При тех мощностях, на которых я его слушал, был даже неплохой контролируемый бас, ушёл «песок» в звуке, появилась некоторая вовлечённость.
Фотки переделанного усилителя прилагаются.


Вложение 4185
Вложение 4183
Вложение 4184

Славикус 23.10.2010 21:28

Второй день слушаю и... таки, оно играет!
Звук - чудесный!:yo-ho-ho:
Автору - :respekt:

Meridian 25.10.2010 10:09

Уважаю за проделанную работу, но вот вопрос - за что платят инженерам Алпайна? Или у них нет Микрокапа?
Все чем жертвуют в целях экономии еще понятно, но почему с завода не поставили перемычки вместо электролитов?

Cobox 25.10.2010 11:16

Цитата:

Сообщение от Meridian (Сообщение 83846)
Уважаю за проделанную работу, но вот вопрос - за что платят инженерам Алпайна? Или у них нет Микрокапа?
Все чем жертвуют в целях экономии еще понятно, но почему с завода не поставили перемычки вместо электролитов?

Потому, что это защита от постоянки на входе, производитель не знает заранее, что ты подашь на вход усилителя и какого класса и уровня магнитолу ты будешь к нему подключать, вот и перестраховывается всевозможными методами от дураков, так сказать, защищает надежность своей марки от дураков, которые потом на весь инет будут вонять, что-то из серии "усилитель полное дерьмо, которое сгорело при первом же подключении" ;)
Вот и идут производители вынуждено на жертвы звуком в пользу надежности или функционала, так как 90% покупателей при покупке товара вообще звук не интересует, им интересен функционал, аля USB, большой экран, GPS и т.д. :)

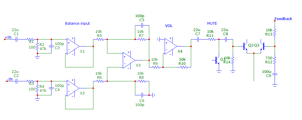
SOVA 25.10.2010 12:07

Вложений: 1
Кобокс правильно говорит. Вот, специально разрисовал путь сигнала через электролиты. C1, С2, С7 можно просто выкинуть.
НО при двух условиях:
- постоянное напряжение на входе не превышает +-12вольт относительно корпуса усилителя. (это чаще всего и бывает)
- Постоянное напряжение на входе ключа Мюта небольшое (сейчас не больше 2-3 милливольт), а это возможно при хороших операционниках во входной цепи.
Вложение 4210
Я, кстати, ничего не говорил о топологии платы, земли там разведены правильно, все сходятся в одну точку. А ток покоя кто подбирать будет при конвейерном производстве? :D

Arrt 04.11.2010 01:23

Вложений: 1
Вот от уся по-старше - может будет полезно кому?


Текущее время: 23:35. Часовой пояс GMT +2.

Перевод: zCarot
autozvuk.org ©