Всё об автозвуке

Всё об автозвуке (http://autozvuk.org/forum2/index.php)
-   Практика по SQ (http://autozvuk.org/forum2/forumdisplay.php?f=14)
-   -   Проблемы передачи линейного сигнала в автомобиле. (http://autozvuk.org/forum2/showthread.php?t=9762)

SOVA 17.02.2011 18:58

Проблемы передачи линейного сигнала в автомобиле.
 
Вложений: 9
По своей работе я постоянно сталкиваюсь с проблемами качественной передачи сигнала в автомобиле от головного устройства к усилителю. Причём в современных автомобилях при модернизации аудиосистем всё чаще приходится оставлять штатное головное устройство. Производители интегрируют в головное устройство и управление кондиционером, и сообщения бортового компьютера, а телефон… Насыщенная электроникой бортовая проводка предъявляет всё более жёсткие требования к защите линейного сигнала от шумов и наводок. О некоторых факторах, влияющих на наводки в линейном кабеле, и о борьбе с ними я и расскажу.
Наводки на линейный кабель могут быть трёх типов:
Вложение 7057
Параллельные (рис.1) – из-за емкостной связи между проводником источника помех и сигнальным проводом линейного кабеля. Такие наводки идентичны источнику тока, параллельному источнику полезного сигнала. Легко убираются экранированием кабеля.
Вложение 7058
Последовательные (рис.2) – из-за индуктивной связи между током в проводнике источника помех и током в массовом проводнике (оплётке кабеля). Такие наводки идентичны источнику напряжения, включённому последовательно в массовую цепь линейного сигнала. Экранирование кабеля ситуацию не спасает, так как наводки появляются в самой оплётке кабеля. Однако, кабель с двойным экраном и витая пара в экране (при заземлении внешнего экрана только с одной стороны) решают эту проблему. Также поможет выбор места прокладки линейного кабеля подальше от силовых проводов автомобиля.
Вложение 7059
Земляные (рис.3) – из-за разного потенциала корпуса автомобиля в точках подключения источника и приемника сигнала, так как по корпусу проходит ток минуса автомобильной однопроводной системы электропитания. Характер таких наводок идентичен последовательным наводкам с той разницей, что сигнал помех проходит не по оплётке кабеля, а по корпусу автомобиля. Борьба с такими наводками возможна только изменением схемотехники источника и приёмника сигналов.

Схемотехника линейного выхода головного устройства и линейного входа большинства усилителей показана на рис.4.
Вложение 7060
Головное устройство (ГУ) имеет линейный выход, заземлённый на корпус автомобиля в точке подключения питания ГУ. Линейный вход усилителя мощности (УМ) не заземлён на корпус автомобиля, так как питается от импульсного преобразователя. По идее, наводок в таком подключении быть не должно, так как здесь нет голого центрального проводника для параллельных наводок и замкнутой цепи для проявления последовательных наводок, а также нет цепи для проявления земляных наводок. Но именно в такой схеме наводки присутствуют почти всегда..
Приглядевшись внимательнее к схемотехнике усилителя, я обнаружил RC цепочку (R2C3) между общим проводом усилителя и минусовым проводом питания. Она необходима для правильной работы системы питания усилителя и для защиты от помех своего преобразователя. Но для входного сигнала эта цепочка, особенно на высоких частотах, и есть той цепью, по которой проходит помеха земляного типа.
Ещё на один источник помех никто никогда не обращал внимание. При подключении многоканального усилителя (например, четырехканального) двумя парами межблочных кабелей, каждая пара прокладывается отдельно. В обычной системе и ГУ, и УМ имеет одну «массу» для сигнального выхода/входа. Получается, что экраны межблочных кабелей разных пар соединены между собой и у ГУ, и у УМ, и образуют короткозамкнутый виток. На этот виток, как на антенну, прекрасно ловятся помехи последовательного типа
Бороться с такой помехой можно двумя способами. Использовать балансный вход, как на рис.5 (можно установить известную микросхему BA3121).
Вложение 7061
Или установить развязывающий трансформатор, как на рис.6.
Вложение 7062
Первый способ связан с переделкой усилителя и не всегда возможен конструктивно. Второй способ хорош, но качественные аудио трансформаторы найти практически нереально, а серийно выпускаемые «Ground loop isolator» имеют такое качество звука, что их можно использовать только в совсем нетребовательных инсталляциях.
Мне приходилось подключать к штатному головному устройству дополнительные усилители. Чаще всего их делают по простейшей схеме (рис.7).
Вложение 7063
Низкое напряжение сигнала на входе встроенной микросхемы УМ, высокое выходное сопротивление предыдущего каскада, отсутствие защиты от «земляных» наводок ни разу не давали положительных результатов. Установка обычного усилителя напряжения на операционном усилителе улучшает ситуацию, но наводки всё равно остаются. Балансный приёмник уменьшает наводки от ГУ до самого приемника, но его питание надо подключать внутри усилителя мощности. В противном случае возникают наводки между общим проводом балансного приемника и входом усилителя.
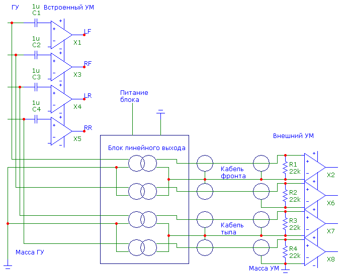
После ряда экспериментов и практической проверки я придумал схему «электронного трансформатора», который решает проблемы наводок практически в любой системе. Схема подключения блока на рис.8.
Вложение 7064
Технические параметры таковы:
- Количество каналов 4
- Незаземлённый балансный вход для каждой пары каналов
- Входное сопротивление 47 кОм
- Входное напряжение до 2 В эфф.
- Незаземлённый нансный выход для каждой пары каналов
- Выходное напряжение до 2 В эфф.
- Выходное сопротивление 50 Ом
- Коэффициент передачи 1 или 5 (заказывается)
- Коэффициент гармоник, 1В 1 кГц < 0,009%
- Питание 12 В
- Потребляемый ток 15 мА
- Размер блока 48 * 24 *4 мм
Такой блок легко подключается либо в разрыв линейного кабеля, либо встраивается внутрь штатного ГУ. Поскольку ни вход, ни выход блока не подключены к массе, и входы/выходы не соединены между собой, то не возникает проблем с наводками последовательного и земляного типа, и с наводками от прокладки двух кабелей к одному усилителю. Блок линейного выхода построен на СМД элементах с точностью резисторов не хуже 1% и качественных операционных усилителях NJM4580. Такие же ОУ применяются, например, в усилителях Audison VRx.
Блок выпускается в двух вариантах:
1) Для подключения внутрь штатного ГУ. Имеет коэффициент передачи = 5 для усиления сигнала и 5-ти проводный шлейф для простого подключения к встроенному усилителю мощности. На выходе – две пары RCA разъёмов.
2) Для независимого подключения. Имеет коэффициент передачи = 1 и RCA разъёмы на входе и выходе.
Поскольку потребляемый ток не больше, чем ток потребления сигнализации, блок можно подключать к постоянному питанию внутри ГУ в случае отсутствия провода «remote» в штатном ГУ.
Этот блок разрабатывался несколько месяцев и прошёл испытания на нескольких автомобилях в течение года. Фото платы прилагается.
Вложение 7078

Куряка 17.02.2011 19:18

Re: Проблемы передачи линейного сигнала в автомобиле.
 
И шо это за магазин, в котором нет ценников.Не правильно это.:D Огласите список пожалуйста.

Arrt 17.02.2011 19:34

Re: Проблемы передачи линейного сигнала в автомобиле.
 
Вложений: 1
Переделка входа усилителя на такой, как на рисунке убирает 90% проблем описанных выше.:) И при этом убирает ещё одну проблему - зависимость АЧХ от уровня гейна. Приведенный выше блок согласования вероятно имеет ту же проблему.

prizrak 17.02.2011 19:36

Re: Проблемы передачи линейного сигнала в автомобиле.
 
Я (+) поставил если что. Ну так как чуток понимаю в ВЧ и СВЧ хочу высказать своё ИМХО.Надо не ловить помехи, что-бы потом с ними не бороться. Как правило вмести с подавлениям помех давится и полезный сигнал.
А схему «электронного трансформатора» нельзя глянуть? Я так понимаю это типа коммерческая тайна. Может я чего-то не догоняю не совсем понятно как это чудо работает.

molinero 17.02.2011 20:14

Re: Проблемы передачи линейного сигнала в автомобиле.
 
Цитата:

Сообщение от Куряка (Сообщение 106437)
И шо это за магазин, в котором нет ценников.Не правильно это.:D Огласите список пожалуйста.

+1. (в надежде, что стоимость такого транссформатора будет демократичнее ХеликссуперкапецпаверстЭйшон :))

SOVA 18.02.2011 08:56

Re: Проблемы передачи линейного сигнала в автомобиле.
 
Цитата:

Сообщение от Arrt (Сообщение 106442)
Переделка входа усилителя на такой, как на рисунке убирает 90% проблем описанных выше.:) И при этом убирает ещё одну проблему - зависимость АЧХ от уровня гейна. Приведенный выше блок согласования вероятно имеет ту же проблему.

Аррт, вы нарисовали схему нормального входа усилителя.
Но я думаю, что смысл статьи до вас не дошёл.
Вопрос вот в чём: как подключен общий провод входа усилителя?
Как влияют на входной сигнал наводки из-за разных потенциалов массы усилителя и головы?
Потому что если просто приложить корпус RCA кабеля от головы к массовому контакту входа усилителя (без центрального провода), уже есть наводки.

Arrt 18.02.2011 10:47

Re: Проблемы передачи линейного сигнала в автомобиле.
 
Вложений: 1
Цитата:

Сообщение от SOVA (Сообщение 106521)
Аррт, вы нарисовали схему нормального входа усилителя.
Но я думаю, что смысл статьи до вас не дошёл.
Вопрос вот в чём: как подключен общий провод входа усилителя?
Как влияют на входной сигнал наводки из-за разных потенциалов массы усилителя и головы?
Потому что если просто приложить корпус RCA кабеля от головы к массовому контакту входа усилителя (без центрального провода), уже есть наводки.

Илья, лучше общаться на "ты". ОК?

Я прекрасно понял смысл. И в качестве иллюстрации приведу пример схемы линейного входа который ловит наводки именно из-за разницы потенциалов массы. Это схема процессора Альпайн Н900. Можно наглядно сравнить. И в этой схеме, и в схеме (в посте №3) "нормального" линейного входа GND - это ноль двухполярного питания ПН не связанный с корпусом устройства. Могу привести ещё с десяток схем входов, с такой же проблемой как в Статусе. Именно поэтому я и говорю, что проще убрать проблему переделкой входа и выбрасыванием лишних ОУ, при этом заодно уменьшится количество преобразований сигнала.

muztank 18.02.2011 10:47

Re: Проблемы передачи линейного сигнала в автомобиле.
 
То,что у Ильи инвертирующий усилитель получился,так это не сказывается на самом звучании особо.Зато цепи развязки позволяют гораздо лучше гарантировать отсутствие помех в итоге.Сам уже достаточно давно пользую нечто подобное,только платка чуть поболее,т.к. добавлен узел коммутации питания/ремоут то бишь/,который из весьма малоточного сигнала,который можно найти с сигнальных ног основного проца для получения полноценного ремоута./Схема действительно очень действенная.т.к. наряду с гарантированным отсутствием помех/впаял и забыл,и не приходится под завершение инсталла,когда все уже вроде готово и пора машину отдать,вдруг вылезает подобная вот неприятность в виде "жужжания"/,но и позволяет пользовать гейны усилителя практически в нулевом положении,что очень актуально для обеспечения хорошего по уровню входного сигнала для сабового ,к примеру,усилка.При желании поднятия уровня системы можно операционники использовать поинтереснее.т.к. при снижении питания с +/- 15в /как в усилителях/,имеем всего лишь +10в/для гарантированного подавления уровня пульсаций по питанию/,а это уже не так хорошо для проработки детальностии/.Теряется разборчивость немного.Но для большинства систем этого более чем достаточно!!!Оно работает!!!И очень действенно!!!

muztank 18.02.2011 10:50

Re: Проблемы передачи линейного сигнала в автомобиле.
 
Артем,ковырять усилители клиента,процедура достаточно щепетильная...Многие от такой процедуры не в восторге.в то время.как переделать головное-без проблем соглашаются...Опять же.а если в процессе ему захочется поменять уси?Каждый раз опять перепаивать?Да и как бы само головное не настолько уж высокоуровневое.что бы переживать за многократность преобразования.А по поводу приведенной тобой схемы входа проца-так это типичный балансный вход со всеми его достоинствами и недостатками.Достоинства:лучшая помехозащищенность.Недостатки:дополнительные элементы в схеме,которые не самым лушим образом сказываются на передаче сигнала.

muztank 18.02.2011 11:21

Re: Проблемы передачи линейного сигнала в автомобиле.
 
Вставлю еще чуть:Собственно практически все наводки носят фиксированный по уровню характер и не зависят от положения регулятора громкости головного.Потому особо их можно поймать и услышать в практически минимальном положении регулятора громкости/что бы паузы в записи не ждать/.Возникают они на пути прохождения сигнала к усилителю мощности и потому уже очень сильно их уровень зависит от положения "гейна" на самом усилке.Т.е. при существенном повышении уровня передаваемого сигнала,уровень помех останется прежним и соответственно на большом размахе полезного сигнала заметен будет гораздо меньше.Это еще одна из причин,почему "лечение" стоит начинать от исходника:в данном случае-головного.

Arrt 18.02.2011 11:58

Re: Проблемы передачи линейного сигнала в автомобиле.
 
Цитата:

Сообщение от muztank (Сообщение 106551)
Артем,ковырять усилители клиента,процедура достаточно щепетильная...Многие от такой процедуры не в восторге.в то время.как переделать головное-без проблем соглашаются...Опять же.а если в процессе ему захочется поменять уси?Каждый раз опять перепаивать?Да и как бы само головное не настолько уж высокоуровневое.что бы переживать за многократность преобразования.А по поводу приведенной тобой схемы входа проца-так это типичный балансный вход со всеми его достоинствами и недостатками.Достоинства:лучшая помехозащищенность.Недостатки:дополнительные элементы в схеме,которые не самым лушим образом сказываются на передаче сигнала.

То то и оно, что теоретически схема должна быть более помехозащищенной, но результат с точностью до наоборот. И всего-то нехватает связи по постоянке с GND. Если бы они кинули 10-50 кОм от входов на GND, он бы не ловил наводки по земле.

Т.е. что получается: убивают звук балансным входом и при этом ещё и ловят наводки.

Arrt 18.02.2011 12:25

Re: Проблемы передачи линейного сигнала в автомобиле.
 
Кстати вопрос к Илье. Справится твоя платка с наводками по земле для такого входа как у этого Альпа?

SOVA 19.02.2011 11:15

Re: Проблемы передачи линейного сигнала в автомобиле.
 
Цитата:

Сообщение от Arrt (Сообщение 106578)
Кстати вопрос к Илье. Справится твоя платка с наводками по земле для такого входа как у этого Альпа?

Совершенно подобным образом построена схема входа усилителя Focal Solid 4.
У этого блока "масса" выходного сигнала берётся от приёмника. Если вход балансный и незаземлённый, то есть вероятность наводок.
В одном случае так и получилось. Два совершенно исправных усилителя - Focal solid 4 и Hertz EP4. Первый фонил несмотря на любые усилия, во втором не было никаких наводок.

muztank 21.02.2011 11:02

Re: Проблемы передачи линейного сигнала в автомобиле.
 
В этом случае очень помогает аналогичная платка с формированием балансного выхода же.

SOVA 22.02.2011 13:14

Re: Проблемы передачи линейного сигнала в автомобиле.
 
Спасибо, я уже догадался.
Просто рассказал об особенностях применения именно этой схемы.
Если в усилителе балансный вход - помогает балансный выход.
Если вход усилителя с общим проводом - помогает незаземлённый выход из этой платы.
Кстати, сегодня придумал, как объединить эти две схемы :)


Текущее время: 20:22. Часовой пояс GMT +2.

Перевод: zCarot
autozvuk.org ©